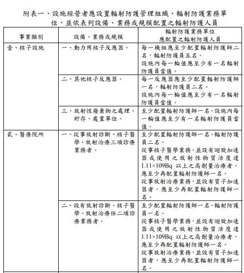
16. 假設某持有 10 部 X 光機及 10 部 Ir-192 射源之放射照相檢驗公司,依規定該公司應至
少設置多少位輻射防護人員?
(A)員級 3 名
(B)員級 4 名
(C)師級 1 名、員級 2 名
(D)師級 1 名、員級 1 名
答案:登入後查看
統計: A(97), B(7), C(37), D(23), E(0) #1889887
統計: A(97), B(7), C(37), D(23), E(0) #1889887


