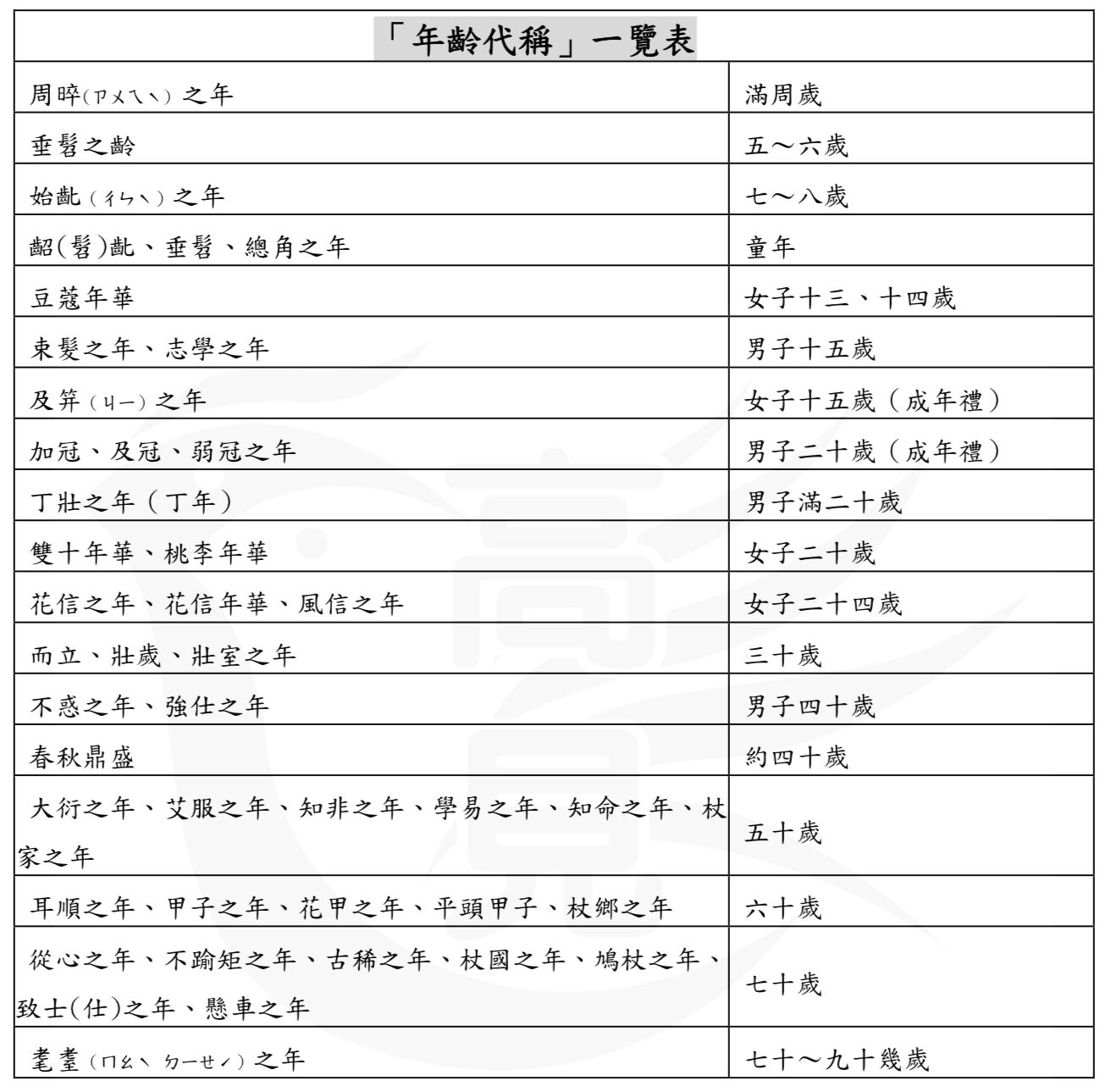
21•甲說:「我已從心之年,有孫周晬。」 乙說:「我年近花曱,膝下猶虛!」 丙說:「我年近強仕,方立志向學,為時已晚!」 丁說:「我已屆不惑,尚未成家!」 戊說:「我雖知命之年,仍不認命。」 以上五人,依年齡排序,誰的年齡最大?
(A)甲
(B)乙
(C) 丁
(D)戊 .
答案:登入後查看
統計: A(1111), B(358), C(50), D(182), E(0) #1753522
統計: A(1111), B(358), C(50), D(182), E(0) #1753522
詳解 (共 7 筆)
#2620570
(甲)從心之年----70歲
(乙)花甲之年----60歲
(丙)強仕之年----40歲
(丁)不惑之年----40歲
(戊)知命之年----50歲
92
0
#6238273

1
0