21 有關現行國家賠償制度,下列敘述何者錯誤?
(A)國家賠償法所稱之公務員係以政府機關依法任用之公務人員為限
(B)國家損害賠償,除依本法規定外,適用民法規定
(C)國家負損害賠償責任者,應以金錢為之。但以回復原狀為適當者,得依請求,回復損害發生前原狀
(D)賠償請求權,自請求權人知有損害時起,因 2 年間不行使而消滅;自損害發生時起,逾 5 年者亦同
統計: A(9417), B(289), C(426), D(365), E(0) #1328404
詳解 (共 8 筆)
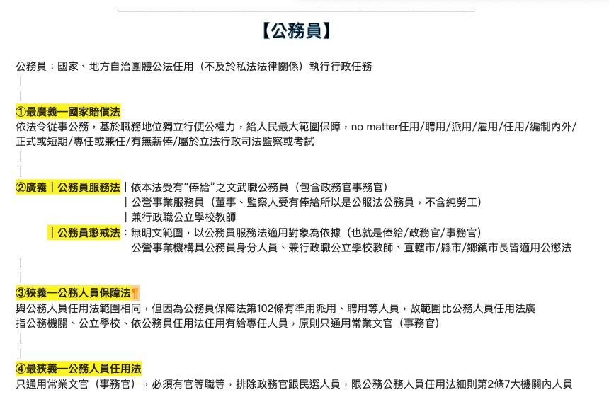
最廣義是 國賠法 > 公務員服務法 > 公務員懲戒法 > 公務員任用法 最狹義
↓ ↓ ↓ ↓
約聘 政務官 特、簡、薦、委任之 定有職稱之官等
約僱人員 事務官 事務官 職等之文職人員
軍人 政務官 常務文官
兼任行政職務之教師 民選縣市長 事務官
(最廣義)國賠法§2:「本法所稱公務員者,謂依法令從事於公務之人員。」
→委託公務員亦包含在內
(廣義)公務員服務法§24:「本法於受有俸給之文武職公務員,及其他公營事業機關服務人員,均適用之。」
→例:警政署長、中油公司總經理
(狹義)公務員懲戒法
→法定機關編制內有給職人員,含特/簡/薦/委任、事/政務官
(最狹義)公務人員任用法施行細則§2:「本法所稱公務人員,指各機關組織法規中,除政務人員及民選人員外,定有職稱及官等、職等之人員。」
→專指有官職等之文職人員=事務人員(常任文官)=一般通過國考的人
國家賠償法所稱之公務員,係指:依法令從事於公務之人員
國家賠償法是最廣義的公務員定義。
|
國家賠償法第 2 條 (公務員違法有責行為之國賠責任) I.本法所稱公務員者,謂依法令從事於公務之人員。 |

|
國家賠償法第 7 條 (賠償方法) I.國家負損害賠償責任者,應以金錢為之。但以回復原狀為適當者,得依請求,回復損害發生前原狀。 II.前項賠償所需經費,應由各級政府編列預算支應之。 |
