阿摩線上測驗
登入
首頁
>
普考/四等◆經濟學(概要、概論)
>
98年 - 98 普通考試_金融保險、統計、經建行政、商業行政:經濟學概要#5130
> 試題詳解
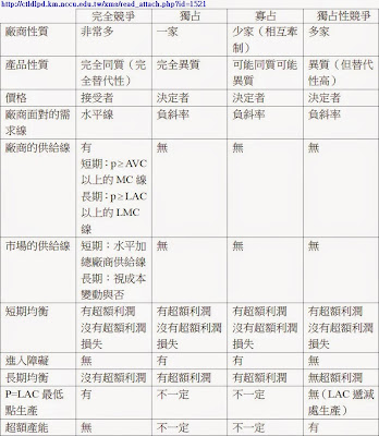
24 下列有關獨占性競爭市場和寡占市場的比較,何者正確?
(A)獨占性競爭市場廠商沒有訂價能力,寡占市場廠商則有
(B)獨占性競爭市場的產品異質,寡占市場的產品同質
(C)獨占性競爭市場沒有進入障礙,寡占市場則有進入障礙
(D)獨占性競爭市場廠商之間互相牽制互動頻繁,寡占市場則少
答案:
登入後查看
統計:
A(18), B(59), C(195), D(10), E(0) #210085
詳解 (共 3 筆)
摩友(100003280135851)
B2 · 2013/06/08
#654681
19
0
粉紅小象
B3 · 2017/10/09
#2438088
壟斷性競爭或獨占性競爭有以下特徵:市場中...
(共 294 字,隱藏中)
前往觀看
2
0
Qiong Zeng
B1 · 2011/07/01
#184028
同/ 異質
1
0
相關試題
1 比較利益是指: (A)每單位投入的產出較大者 (B)每單位產出的平均成本較低者 (C)每單位產出的機會成本較低者 (D)每單位產出的邊際收益較高者
#210062
2 行駛台北至高雄的公路客運,平均每個座位的成本固定為300元。一輛客車發車在即,尚餘2個空位。最後,該車以100元票價搭載二位乘客。此舉表示該客運公司: (A) 不理性,因多搭載二位乘客損失600元 (B)不理性,因總收益小於總成本 (C)理性,因平均收益大於平均成本 (D)理性,因邊際成本趨近於零
#210063
3 假設有稻米與花卉二項商品,其生產可能線凸向外,則下列敘述何者正確? (A)生產稻米與花卉的邊際機會成本都遞增 (B)生產稻米與花卉的邊際機會成本都遞減 (C)生產稻米的邊際機會成本遞增,生產花卉的邊際機會成本遞減 (D)生產稻米的邊際機會成本遞減,生產花卉的邊際機會成本遞增
#210064
4 一個能力差的人可以與一個能力強的人分工合作,而且兩人都可從中獲利,是因為: (A)兩人對不同生產項目的機會成本不同 (B)兩人對不同生產項目的生產力不同 (C)能力強的人具有同情心 (D)能力差的人工作更勤奮
#210065
5 下列何種情況發生「不會」使一個國家的生產可能線移動位置? (A)邊際機會成本遞增 (B)引進外籍勞工 (C)技術水準進步 (D)國內產業外移國外
#210066
6 報載今年洋蔥大豐收,產地價格暴跌,農民苦不堪言。這是因為洋蔥的何種特性? (A)供給彈性大於1 (B)供給彈性小於1 (C)需求彈性大於1 (D)需求彈性小於1
#210067
7 報載百貨公司週年慶化妝品打九折,每個品牌營收皆增加三成以上。這表示台灣女性對化妝品的需求價格彈性: (A)大於一 (B)等於一 (C)小於一 (D)等於零
#210068
8 商品X的需求函數為Qx = 100 – 2Px – Py,則商品Y與商品X的關係是: (A)替代品 (B)互補品 (C)劣等品 (D)正常品
#210069
9 市場需求函數為Qd = 2,市場供給函數為P = 2 + Q,則下列何者正確? (A)均衡數量為4 (B)均衡點之供給價格彈性等於2 (C)均衡點之需求價格彈性等於無窮大 (D)課稅會使均衡數量減少
#210070
10 社會上有10位消費者,每一位消費者的需求函數同為P = 2 – Q,則市場需求線的截距為何? (A)橫軸的截距為10 (B)縱軸的截距為10 (C)橫軸的截距為20 (D)縱軸的截距為20
#210071
相關試卷
114年 - 114 地方政府公務、離島地區公務特種考試_四等_統計、經建行政:經濟學概要#134607
2025 年 · #134607
114年 - 114 原住民族特種考試_四等_經建行政:經濟學概要#130963
2025 年 · #130963
114年 - 114 普通考試_金融保險、統計、經建行政:經濟學概要#128594
2025 年 · #128594
114年 - 114 關務特種考試_四等_一般行政(選試英文)、一般行政(選試日文):經濟學概要#126677
2025 年 · #126677
114年 - 114 身心障礙特種考試_四等_經建行政:經濟學概要#126627
2025 年 · #126627
113年 - 113 地方政府公務、離島地區公務特種考試_四等_統計、經建行政、商業行政:經濟學概要#124326
2024 年 · #124326
113年 - 113 原住民族特種考試_四等_經建行政:經濟學概要#122653
2024 年 · #122653
113年 - 113 普通考試_金融保險、統計、經建行政、商業行政:經濟學概要#121412
2024 年 · #121412
113年 - 113 關務特種考試_四等_一般行政(選試英文)、一般行政(選試日文):經濟學概要#119509
2024 年 · #119509
113年 - 113 身心障礙特種考試_四等_經建行政:經濟學概要#119435
2024 年 · #119435