39 於行政程序中,如當事人向行政機關申請閱覽卷宗被拒絕,當事人得如何提起救濟?
(A)得直接提起訴願
(B)得直接提起行政訴訟
(C)僅得於對該機關之實體決定不服時,一併聲明不服
(D)得向行政法院聲請假處分
答案:登入後查看
統計: A(1588), B(686), C(9806), D(90), E(0) #843260
統計: A(1588), B(686), C(9806), D(90), E(0) #843260
詳解 (共 10 筆)
#1102759
212
3
#1197956
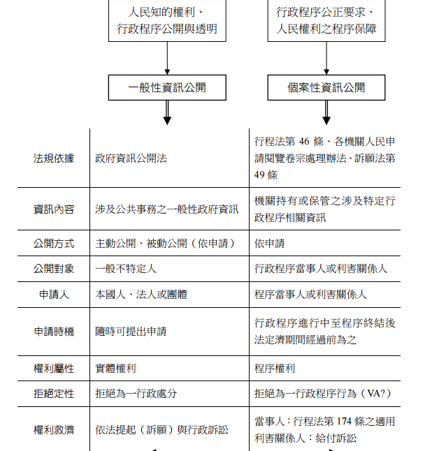
【補充】 資開法的救濟: 打撤銷訴願,再打課予訴訟(拒絕申請之訴)
59
0
#1352579
程序不服 -> 實體救濟合併請求!!!
53
2
#1108372
| 第 174 條 | 當事人或利害關係人不服行政機關於行政程序中所為之決定或處置,僅得 於對實體決定聲明不服時一併聲明之。但行政機關之決定或處置得強制執 行或本法或其他法規另有規定者,不在此限。 |
36
1
#1183028
樓上,VA是行政處分的意思
16
0
#3898732

15
0
#1099091
行程法第174條
12
1
#2787901
行程法第174條
9
1
#1170862
請問表圖的(VA?)是什麼意思?
還有個案性的權利救濟為何將當事人與利害關係人分列?給付訴訟?
6
1