5 依據現行出口標示燈及避難方向指示燈認可基準,對於內置型引導燈具相關試驗等標準,何者錯誤?
(A)內置型引導燈具有效亮燈時間:20 分鐘以上或是 60 分鐘以上
(B)內置型引導燈具鎳鎘或鎳氫蓄電池之放電標準:將充足電之燈具,連續放電 25 或 75 分鐘後,電池之端電壓不得少於標稱電壓之 87.5%,且測此電壓時放電作業不得停止
(C)平均亮度試驗內緊急電源試驗之測試時間:為於執行常用電源之測試後,再依產品標示額定充電時間完成後即予斷電,並於斷電後 25 或 75 分鐘後即實施試驗,並於 10 分鐘內測試 完畢
(D)內置型引導燈具緊急電源時間:應維持 8 分鐘以上
答案:登入後查看
統計: A(84), B(78), C(95), D(1049), E(0) #3251255
統計: A(84), B(78), C(95), D(1049), E(0) #3251255
詳解 (共 8 筆)
#6352160
依據108/09/02內授消字第1080823083號令
出口標示燈及避難方向指示燈認可基準
用語定義
內置型:內藏蓄電池作為緊急電源之引導燈具
(A)內置型引導燈具有效亮燈時間:20 分鐘以上或是 60 分鐘以上

(B)內置型引導燈具鎳鎘或鎳氫蓄電池之放電標準:將充足電之燈具,連續放電 25 或 75 分鐘後,電池之端電壓不得少於標稱電壓之 87.5%,且測此電壓時放電作業不得停止

(C)平均亮度試驗內緊急電源試驗之測試時間:為於執行常用電源之測試後,再依產品標示額定充電時間完成後即予斷電,並於斷電後 25 或 75 分鐘後即實施試驗,並於 10 分鐘內測試完畢

(D)內置型引導燈具緊急電源時間:應維持 8 分鐘以上(20分鐘以上或60分鐘以上)

24
0
#6334156
內置型引導燈具緊急電源時間應維持90 分鐘以上
3
1
#6135066
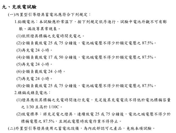
九、充放電試驗
(一)內置型引導燈具蓄電池應符合下列規定:
1.鉛酸電池:本試驗應於常溫下,按下列規定依序進行,試驗中電池外觀不可有膨脹
、漏液等異常現象。
(1)依照燈具標稱之充電時間充電之。
(2)全額負載放電 1.5 小時後,電池端電壓不得少於額定電壓之 87.5%。
(3)再充電 24 小時。
(4)全額負載放電 1 小時後,電池端電壓不得少於額定電壓之 87.5%。
(5)再充電 24 小時。
(6)全額負載放電 24 小時。
(7)再充電 24 小時。
(8)全額負載放電 1.5 小時後,電池端電壓不得少於額定電壓之 87.5%。
2.鎳鎘或鎳氫電池:
(1)燈具應依其標稱之充電時間進行充電,充足後其充電電流不得低於電池標稱容量
之 1/30 且高於 1/10C。
(2)放電標準:將充足電之燈具,連續放電 1.5 小時後,電池之端電壓不得少於標稱電
壓之 87.5%,且測此電壓時放電作業不得停止。
(二)外置型引導燈具使用之蓄電池設備,為內政部認可之產品,免施本項試驗。
(一)內置型引導燈具蓄電池應符合下列規定:
1.鉛酸電池:本試驗應於常溫下,按下列規定依序進行,試驗中電池外觀不可有膨脹
、漏液等異常現象。
(1)依照燈具標稱之充電時間充電之。
(2)全額負載放電 1.5 小時後,電池端電壓不得少於額定電壓之 87.5%。
(3)再充電 24 小時。
(4)全額負載放電 1 小時後,電池端電壓不得少於額定電壓之 87.5%。
(5)再充電 24 小時。
(6)全額負載放電 24 小時。
(7)再充電 24 小時。
(8)全額負載放電 1.5 小時後,電池端電壓不得少於額定電壓之 87.5%。
2.鎳鎘或鎳氫電池:
(1)燈具應依其標稱之充電時間進行充電,充足後其充電電流不得低於電池標稱容量
之 1/30 且高於 1/10C。
(2)放電標準:將充足電之燈具,連續放電 1.5 小時後,電池之端電壓不得少於標稱電
壓之 87.5%,且測此電壓時放電作業不得停止。
(二)外置型引導燈具使用之蓄電池設備,為內政部認可之產品,免施本項試驗。
2
2
#6321479
九、充放電試驗
(一)內置型引導燈具蓄電池應符合下列規定:
1.鉛酸電池:
2.鎳鎘或鎳氫電池:
(1)燈具應依其標稱之充電時間進行充電,充足後其充電電流不得低於電池標稱容量
之 1/30 且高於 1/10C。
(2)放電標準:將充足電之燈具,連續放電 25 或 75 分鐘後,電池之端電壓不得少於
標稱電壓之 87.5%,且測此電壓時放電作業不得停止。
(二)外置型引導燈具使用之蓄電池設備,為內政部認可之產品,免施本項試驗。
(一)內置型引導燈具蓄電池應符合下列規定:
1.鉛酸電池:
2.鎳鎘或鎳氫電池:
(1)燈具應依其標稱之充電時間進行充電,充足後其充電電流不得低於電池標稱容量
之 1/30 且高於 1/10C。
(2)放電標準:將充足電之燈具,連續放電 25 或 75 分鐘後,電池之端電壓不得少於
標稱電壓之 87.5%,且測此電壓時放電作業不得停止。
(二)外置型引導燈具使用之蓄電池設備,為內政部認可之產品,免施本項試驗。
十ㄧ、平均亮度試驗
(ㄧ)使用 CNS 5119〔照度計〕中 AA 級者照度計測試平均亮度。
第 8 頁
(二)測試環境:測試時環境之照度在 0.05 lux 以下之暗房。
(三)測試面:整個標示面。
(四)測試步驟:
(五)測試時間:
1.常用電源試驗:於試驗品施以額定電源並使燈管經枯化點燈 100 小時後測試。
2.緊急電源試驗:於執行常用電源之測試後,再依產品標示額定充電時間完成後即予斷電,並於斷電後 25 或 75 分鐘後即實施試驗,並於 10 分鐘內測試完畢。
(ㄧ)使用 CNS 5119〔照度計〕中 AA 級者照度計測試平均亮度。
第 8 頁
(二)測試環境:測試時環境之照度在 0.05 lux 以下之暗房。
(三)測試面:整個標示面。
(四)測試步驟:
(五)測試時間:
1.常用電源試驗:於試驗品施以額定電源並使燈管經枯化點燈 100 小時後測試。
2.緊急電源試驗:於執行常用電源之測試後,再依產品標示額定充電時間完成後即予斷電,並於斷電後 25 或 75 分鐘後即實施試驗,並於 10 分鐘內測試完畢。
2
0