阿摩線上測驗
登入
首頁
>
教甄◆特殊教育專業
>
111年 - 111 臺北市市立高級中等學校正式教師聯合甄選:特殊教育(技高)#107320
> 申論題
申論題
試卷:111年 - 111 臺北市市立高級中等學校正式教師聯合甄選:特殊教育(技高)#107320
科目:教甄◆特殊教育專業
年份:111年
排序:0
申論題資訊
試卷:
111年 - 111 臺北市市立高級中等學校正式教師聯合甄選:特殊教育(技高)#107320
科目:
教甄◆特殊教育專業
年份:
111年
排序:
0
題組內容
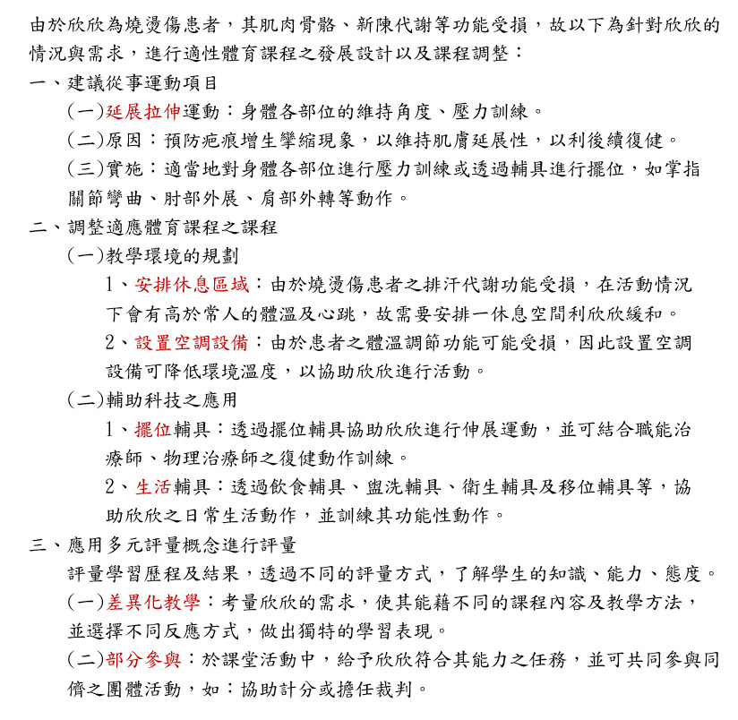
2. 身為個管教師,請根據下列情境描述,回答以下問題:
情境描述:欣欣(化名),今年17歲,是體重50公斤重,身高155公分的學生,在『八 仙塵暴』後,全身百分之八十面積、二度以上燒燙傷、經過一年多次皮膚移植手術, 物理治療師評估她的四肢均有關節活動度與肌力之限制,以致於她的日常生活包括 吃飯、脫鞋襪、洗澡、上廁所等,均需要部分協助。
申論題內容
(2)當欣欣的體育老師與您討論她的個別 化教育計畫時,尤其是適應體育課程的發展 與設計時,在選定運動項目後,你會建議她如何進行運動?
詳解 (共 1 筆)
詳解
提供者:張家禎