阿摩線上測驗
登入
首頁
>
計算機概論、大意(資訊科學概論,電腦常識,電子計算機概論)
> 102年 - 102 高等考試_三級_工業行政、電力工程、電子工程、電信工程:計算機概論#44165
102年 - 102 高等考試_三級_工業行政、電力工程、電子工程、電信工程:計算機概論#44165
科目:
計算機概論、大意(資訊科學概論,電腦常識,電子計算機概論) |
年份:
102年 |
選擇題數:
0 |
申論題數:
8
試卷資訊
所屬科目:
計算機概論、大意(資訊科學概論,電腦常識,電子計算機概論)
選擇題 (0)
申論題 (8)
一、給定一代表完全二元樹的陣列,陣列中依序存有 25, 15, 10, 12, 14, 7, 1, 8, 9, 16, 6 共 11 個數,試推算此陣列所示之二元樹是否代表一個最大堆(max-heap)。若你的答 案為否,請將此陣列轉換為一個代表最大堆的陣列。(20 分)
二、給定一函數 f (x) = x<sup>6</sup> + 2x<sup>4</sup> – 5x<sup>2</sup>+2x + 1,請提出最有效率的方式計算 f (x<sub>0</sub>),其中
x<sub>0</sub> = 1.23456789。(15 分)
註:一個參考的計算過程(不見得為正確答案)如下︰
let a = 1
loop i = 1 to 6
compute a = a * x
end loop
let b = 1
compute c = a +b
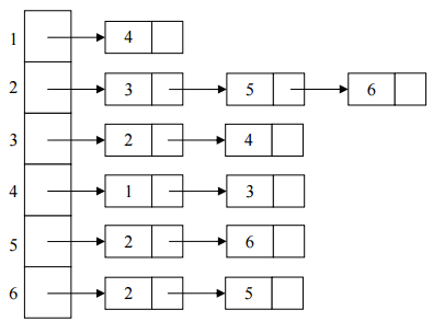
【已刪除】三、請問下圖的鏈結串列含有多少個連通組件(connected component)?(15 分)
⑴某國際大廠透過官方網站上商店平台提供應用程式和遊戲供用戶下載。說明這是 屬於基礎設施即服務(IaaS)、平台即服務(PaaS)或是軟體即服務(SaaS)。
⑵雲端服務延伸出不少重要議題,其一為最近各國政府機關大力推動的開放資料 (Open Data),開放資料中使用開放資料格式(open format 或稱 non-proprietary format)為重要基礎工作,請說明下列(XML、CSV、PDF、Excel、HTML5)何 者為開放資料格式?
⑶雲端服務需要寬頻,因此國家通訊傳播委員會(NCC)擬於今(2013)年釋出 700、900 及 1800 MHz 等頻段頻譜資源當行動寬頻使用,請說明那一頻段頻譜的 覆蓋區域最大?
⑴TCP/IP 協定為主要計算機網路的標準,IOT(The Internet of Things,物聯網)需要 大量 IP(Internet Protocol)位置,因此 IPv6(網際協定版本六)被提出,用以取代 IPv4。請說明 TCP/IP 協定對應到 OSI 網路模型中之那些層:應用層、傳輸層、 網路互連層抑或網路介面層。
⑵網路攻擊時,域名系統(Domain Name System)常為被攻擊對象,請說明原因。
相關試卷
114年 - 114 地方政府公務特種考試_四等_電子工程、電信工程:計算機概要#134700
114年 · #134700
114年 - 114 地方政府公務特種考試_四等_資訊處理:計算機概要#134674
114年 · #134674
114年 - 114 地方政府公務特種考試_三等_電力工程、電子工程、電信工程:計算機概論#134565
114年 · #134565
114年 - 114 專技高考_電子工程技師:電子計算機原理#133573
114年 · #133573
114年 - 114 交通事業港務升資考試_員級晉高員級_技術類—港務:電子計算機概論#133232
114年 · #133232
114年 - 114 公務升官等考試_薦任_電子工程:計算機概論#133169
114年 · #133169
114年 - 114 原住民族特種考試_四等_電子工程:計算機概要#130939
114年 · #130939
114年 - 114 調查特種考試_三等_電子科學組:計算機概論#129574
114年 · #129574
114年 - 114 普通考試_電子工程、電信工程:計算機概要#128599
114年 · #128599
114年 - 114 普通考試_資訊處理:計算機概要#128597
114年 · #128597