阿摩線上測驗
登入
首頁
>
迴歸分析
> 104年 - 104 高等考試_三級_統計:迴歸分析#24893
104年 - 104 高等考試_三級_統計:迴歸分析#24893
科目:
迴歸分析 |
年份:
104年 |
選擇題數:
0 |
申論題數:
14
試卷資訊
所屬科目:
迴歸分析
選擇題 (0)
申論題 (14)
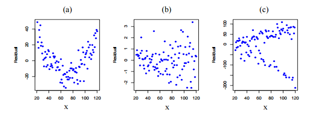
【已刪除】一、若考慮配適一簡單線性迴歸模型 y =α+βx +ε,其中 α、β 為參數,ε 為隨機誤差,且 假設其為具均數 0,標準差σ之常態分配。今於配適模型後,繪出殘差對自變數 x 的分析圖。請分別針對圖(a)-(c)的結果,說明迴歸模型是否恰當?若模型不恰當時, 請指出對於參數估計值是否會有偏差(bias)之影響,對於有關參數的假設檢定是 否正確,另外也請提出修正的方法。(18 分)
(一)令 Y、X1、X2 分表各變數觀察值所形成的向量,另定義 X0 為長度等於 6 且元素 均等於 1 的向量。在以向量表示法的迴歸模型 M:Y=β
0
X0+β
1
X1+β
2
X2+ε 中, 如何將 β
0
X0 +β
1
X1 +β
2
X2 更精簡的以矩陣與參數向量表示?另外,在一般情形 下,此時 ε 之機率分佈為何?(4 分)
(二)計算迴歸模型 M 中之參數向量的最小平方估計量及估計其變異數共變異數矩陣 (variance-covariance matrix)。(8 分)
【已刪除】(三)令
為長度等於 6 的向量,其元素為迴歸模型 M 對 Y 的配適值(fitted values), 則存在一矩陣 H 使得
=HY,計算此矩陣 H。(4 分)
(四)計算迴歸模型 M 中的變異數膨脹因子(variance inflation factor, vif)vif(X1)與 vif(X2)。(4 分)
(一)模型 LM1 之所有變數的解釋力為多少?一般來說,此解釋力算是高、中或低?並 解釋表中「F-statistic:4961 on 11 and 9988 DF, p-value:<2.2e-16」之意義。(4 分)
(二)在模型 LM1 下,以兩人之不同的性別、年齡及 BMI 解釋參數估計值所代表之意 義。(6 分)
(三)為了去蕪存菁,研究人員去除兩個非常不顯著的變數並得到下表模型 LM2 之結 果。根據 LM1 及 LM2,請就下面 1.或 2.擇一回答(兩項均答者不予評分)。 (10 分) 1. 說明 LM1 與 LM2 何者較佳或差不多,並建議大眾那些變數為三高影響因子應 儘量避免或注意?
2. 此分析結果不適合用來推薦三高影響因子(說明原因及提出改進方法,此結論 是否與題⑴結論矛盾?)。
【已刪除】(一)考慮模型 M1,完成下面的分析表,說明填入之 F value 及 t value 的值所代表意義。 (12 分)
(二)考慮模型 M1,計算 y 在 x1=1 之信心水準為 90%的預測區間。(5 分)
(三)在 M1-M7 模式中,給定進入模式水準(entry level)α=0.1,採用 F 檢定法,列 出前進選取(forward selection)程序與其最終選定之模式。(10 分)
(四)根據準則 Akaike Information Criterion(AIC),依序列出 M1-M7 模式中的最佳 3 個模型。(10 分)
(五)針對 M7 模式,在顯著水準 α=0.1 下,檢定 x2 與 x3 之係數是否同時等於0。(5 分)
相關試卷
112年 - 112 地方政府特種考試_三等_統計:迴歸分析#118385
112年 · #118385
112年 - 112 高等考試_三級_統計:迴歸分析#115743
112年 · #115743
111年 - 111 地方政府特種考試_三等_統計:迴歸分析#112613
111年 · #112613
111年 - 111 高等考試_三級_統計:迴歸分析#109790
111年 · #109790
110年 - 110 地方政府特種考試_三等_統計:迴歸分析#104899
110年 · #104899
110年 - 110 高等考試_三級_統計:迴歸分析#102644
110年 · #102644
109年 - 109 地方政府特種考試_三等_統計:迴歸分析#94683
109年 · #94683
109年 - 109 高等考試_三級_統計:迴歸分析#88984
109年 · #88984
108年 - 108 地方政府特種考試_三等_統計:迴歸分析#81611
108年 · #81611
108年 - 108 高等考試_三級_統計:迴歸分析#77833
108年 · #77833