所屬科目:A.土木建築概要 B.施工規劃及控制概要
18.已知某三角形內角 A、B、C,其對邊長度分別為 a、b、c,請問下列敘述何者正確? (A) (B) (C)(D)
25.如【圖 25】,系統結構自重均不計,A 物塊 重 1400 N,求力系平衡時之 P 力大小為多少? (A) 250 N (B) 500 N (C) 700 N (D) 850 N .
26.如【圖 26】,若該組合樑自重不計,求 C 點支承反力為多少? (A) 450 N (B) 500 N (C) 650 N (D) 770 N .
28.【圖 28】中有上下兩組樑,上為懸臂樑,樑長 L,自由端承受集中荷重 P,且 P = wL;下為簡支樑,樑長 ,全樑 承受均佈荷重 w,則懸臂樑與簡支樑最大彎矩之比為何? (A)7:15 (B)20:27 (C)32:9 (D)8:9 .
29.如【圖 29】,若樑自重不計,則最大彎矩 會發生在距離 A 點多少 m 處? (A) 2 m (B) 3 m (C) 4 m (D) 5.6 m .
42.網路圖所用到之符號與其意義,下列何者錯誤? (A)作業 (B)節點 (C)並行作業 (D)虛作業
51.箭線式網圖中,以圓號「o」代表作業間的連接關係,下列何者錯誤? (A) (B) (C) (D)
59.如【圖 58】所示,該網圖中結點①最遲開始時間為: (A) 11 天 (B) 1 天 (C) 5 天 (D) 8 天 .
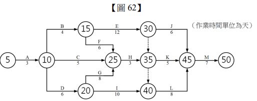
62.如【圖 62】所示,該網圖要徑上各作業工期總天數為何? (A) 23 天 (B) 31 天 (C) 32 天 (D) 35 天 .