所屬科目:台電◆電子學
4. 如右圖所示,假設D1與D2為理想二極體,請求出電壓V2為何?(A)1.5 V (B) 3 V(C)4.5V(D)6 V
5. 如右圖所示電路及電晶體之特性曲線, 假設電晶體原來的工作點為Q點,則當RB 電阻值變大時,新的工作點應近似於下列 何者? (A) A點 (B) B點 (C) C點 (D) D點
9. 如右圖所示,電晶體Q1與Q2有相同特性,若VCC = 20 V, 輸出電壓V0值為何? (A) 15 V (B) 12 V (C) 9 V (D) 6 V
10. 右圖為理想放大器,請求該電路之電壓增益為何? (A) - 2010 (B) - 1020 (C) 1020 (D) 2010
11. 如右圖所示,兩個MOSFET之寬長W/L比為(W/L)1 = 4(W/L)2, 設MOSFET導通的臨界電壓Vt1 = Vt2 = 2 V,則V0值為何? (A) 2 V (B) 4 V (C) 6 V (D) 8 V
12. 某場效電晶體的導電參數,若直流工作點的汲極電流為8 mA,試求互導gm為何? (A) 2 mS (B) 4 mS (C) 6 mS (D) 8 mS
] 15. 如右圖所示,基極電壓為0.7 V,集極電壓為2 V, 若熱電壓VT為25 mV,則rπ值為何? (A) 25 Ω (B) 250 Ω (C) 400 Ω (D) 800 Ω
17. N通道空乏型MOSFET的,而在的情況下,ID值為何? (A) 0 mA (B) 2 mA (C) 4 mA (D) 8 mA
19. 某N通道JFET,,當時,欲使該JFET工作於飽和區,所需的VDS值範圍為 何? (A) VDS≥ 3 V (B) VDS≤ 3 V (C) VDS≥ 4V (D) VDS≤ 1 V
20. 齊納(Zener)電壓調整電路如右圖所示,其中齊納二極體之,若請問電阻R 值需為多少,才能使齊納二極體在IL = 0 ~ IL(max)之間進行 調節,且IL(max)為何? (A) R = 25 kΩ,IL(max) = 25 mA (B) R = 18 kΩ,IL(max) = 20 mA (C) R = 4.5 kΩ,IL(max) = 20 mA (D) R = 4.5 kΩ,IL(max) = 15 mA
21. 在放大器頻率響應曲線中,表示增益低頻截止頻率, 表示增益高頻截止頻率,此放大器 的頻帶寬度BW為何? (A) (B) (C) (D)
25. 如右圖所示,若R1 = 3 MΩ,R2 = 1 MΩ,RD = 4 kΩ,rd→ ∞, 求輸入阻抗為何? (A) 750 kΩ (B) 1 MΩ (C) 1.2 MΩ (D) 1.5 MΩ
] 27. 兩電壓,則兩電壓之相位差為多少? (A) 58° (B) 45° (C) 32° (D) 13°
28. 如右圖所示,交流電壓,交流電流,則負載 ZL 的特性為何? (A)電容性 (B)電感性 (C)電阻性 (D)無法判定
31. 某N通道JFET之夾止電壓(pinch-off voltageA),當其閘極電壓 VG = - 6 V、源極電壓 VS = 0 V、汲極電壓 VD = 5 V 時,則汲極電流 ID為何? (A) 0 mA (B) 4 mA (C) 8 mA (D) 16 mA
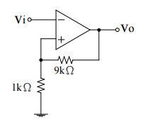
32. 如右圖所示,假設運算放大器飽和時之最大輸出電壓為 ± 15 V, 求其遲滯電壓 VH 為何? (A) 3 V (B) 4 V (C) 5 V (D) 6 V
33. 如右圖所示,各級之電壓增益分別如圖中 之標示,則此電路之總電壓增益為何? (A) 60 dB (B) 80 dB (C) 120 dB (D) 160 dB
34. 右圖中電晶體作為開關使用,欲使燈泡亮起,下列敘述何者正確?(A)基-射極接面為逆向偏壓,基-集極接面為順向偏壓 (B)基-射極接面為逆向偏壓,基-集極接面為逆向偏壓 (C)基-射極接面為順向偏壓,基-集極接面為逆向偏壓 (D)基-射極接面為順向偏壓,基-集極接面為順向偏壓
35. 如右圖所示,此電路之輸入電壓與輸出電壓轉換曲線為何?(A)(B)(C)(D)
36. R-L-C串聯諧振電路產生諧振時,下列敘述何者有誤? (A)總阻抗約等於電阻值 (B)線路電流為最小 (C)線路品質因數(Quality Factor)為 (D)諧振頻率為
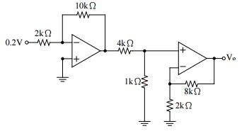
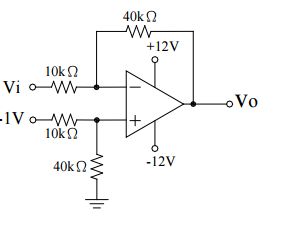
39. 如右圖所示,VO 約為何? (A) - 10 V (B) - 6 V (C) 10 V (D) 12 V
40. 如右圖所示,已知該電晶體截止電壓VGS(off) = - 5 V, 直流閘源極電壓 VGS = - 4 V 時,ID = 0.35 mA, 則 R1/R2值為何? (A) 2 (B) 3 (C) 4 (D) 5
41. 如右圖所示,正常工作下輸出電壓波形為三角波時, 則其輸入電壓波形下列何者正確? (A)方波 (B)正弦波 (C)三角波 (D)鋸齒波
42. 如右圖所示,當理想運算放大器在不飽和情況下, 輸出電壓 VO為何? (A) - 0.5 V (B) - 1 V (C) - 2 V (D) - 4 V
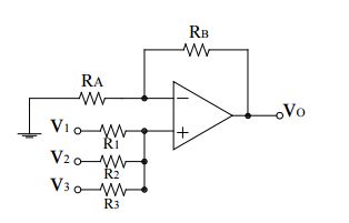
45. 如右圖所示,R1 = R2 = R3 = 100 kΩ,RA = 10 kΩ,若欲設 計輸出電壓 VO = V1 + V2 + V3 ,則 RB 為何? (A) 5 kΩ (B) 10 kΩ (C) 20 kΩ (D) 30 kΩ
46. 如右圖所示,若電晶體保持在主動區工作,當提高 RC值 而 VCC 及 RB 值保持不變,則下列敘述何者正確? (A)工作點不變 (B)工作點朝飽和區反方向移動 (C)基極電流增加 (D)工作點朝飽和區方向移動
47. 如右圖所示,若 VO = 8 V,則 Vi 應為何? (A) - 4 V (B) - 3 V (C) 1 V (D) 2 V
48. 如右圖所示,此曲線為下列何種場效電晶體的 ID-VGS 特性曲線?(VT為臨界電壓) (A) N通道JFET (B) N通道空乏型MOSFET (C) P通道增強型MOSFET (D) N通道增強型MOSFET
50. 如右圖所示,若 ID = 2 mA,RD = 5 kΩ,RS = 1 kΩ,RG = 1 MΩ, 則 VD 與 VGS (VGS = VG− VS)分別為何? (A) - 5 V, - 2 V (B) - 5 V, 2 V (C) 5 V, - 2 V (D) 5 V, 2 V