所屬科目:船用電機與自動控制(概要)
1. 利用電弧產生的高溫來加熱金屬,並使金屬熔化的方式,依電氣加熱種類區分,係屬於下列哪一種?(A) 高週波加熱(B) 微波加熱(C) 電阻加熱(D) 電弧加熱
2. 直流發電機之電刷通常是由碳和石墨混合製成,因為碳有助於換向,石墨可做何用途?(A) 潤滑(B) 導電(C) 導磁(D) 絕緣
3. 電壓試驗(高壓檢驗)的種類不包括下列哪一項?(A) 交流電壓試驗(B) 直流耐壓試驗(C) 衝擊電壓試驗(D) 電壓極性試驗
4. 以下何者屬於金屬式之電阻型溫度量測裝置?(A) 熱電耦(B) 溫敏電阻(C) 紅外線溫度計(D) PT-100
5. 於配電盤中用以控制發電機組和匯流排同步並聯的是下列哪一項設備?(A) 匯流排(B) 整步盤(C) 饋電盤(D) 發電機控制盤
6. 以下何者屬於開關(on-off)型之壓力控制元件?(A) 線性可變差動變壓器(B) 應變計(C) 壓電式壓力量測(D) 壓力開關
7. 如下圖之電氣儀表符號,係指哪一項電力計器?
(A) 直流電流計(B) 直流電壓計(C) 交流電流計(D) 交流電壓計
8. 瓦特W為下列何者的使用單位?(A) 電阻(B) 電流(C) 電壓(D) 功率
9. 當船泊靠碼頭時,應由何部位操縱柴油主機較為安全?(A) 駕駛台(B) 機側(C) 船舷(D) 控制室
10. 駕駛台主要藉由何者傳達控制命令至柴油主機控制系統?(A) 對講機(B) 指示按鈕(C) 俥鐘手柄(D) 轉盤
11. 主機遙控系統中,在下列何種情形下將自動切斷燃油停俥?(A) 氣缸冷卻水溫度太高(B) 俥鐘命令與主機凸輪的位置一致(C) 俥鐘命令與主機的轉向一致(D) 主滑油入口高溫
12. 氣動式船用柴油主機遙控系統中,下列那一項元件屬於其配備中少數電動元件?(A) 交流感應電動機(B) 壓力開關(C) 節流閥(D) 電磁閥
13. 船用主配電盤由那四大部分所組成?①發電機控制盤 ②同步盤 ③饋電盤 ④俥鐘 ⑤岸電盤⑥匯流排(A) ①②③⑥(B) ①②③④(C) ②③④⑥(D) ①②⑤⑥
14. 目前船上柴油交流發電機均裝有調速器(Speed governor),若調速器特性不具有速度下垂特性(Speed droop)則會產生何後果?(A) 發電機頻率穩定,負載可平均分配(B) 發電機頻率不穩定,電壓有追逐現象(C) 發電機可並聯,但負載分配非常不穩定(D) 發電機無法運轉
15. 對於無熔絲開關的「操作把手operating handle」之三個位置:ON、中間位置、OFF依序分別表示什麼?(A) 接通,為過電流跳脫,為切離狀況(B) 接通,為切離狀況,為過電流跳脫(C) 切離狀況,為過電流跳脫,為接通(D) 切離狀況,為接通,為過電流跳脫
16. 以伸縮囊(Bellow)來量測壓力是以下列何者判斷壓力的大小?(A) 伸縮囊膨脹的直徑(B) 伸縮囊伸縮的位移(C) 伸縮囊膨脹的容積(D) 伸縮囊伸縮的速度
17. 下列那一個布林代數運算式是正確的?(A)(B) A+A=1(C) A+1=1(D) A+0=1
18. 100 V直流電源串接RL串聯電路,其中R = 10 Ω,L = 0.1 H,則流過RL電路的電流為下列何值?(A) 5 A(B) 0 A(C) 10 A(D) 7.07 A
19. 在RLC並聯電路中,當流經電感的電流大於流經電容的電流時,下列敘述何者正確?(A) 電壓領先電流(B) 電路為電容性(C) 電路為電阻性(D) 電路會產生共振
20. 主機起動控制系統中,在非正常起動時,通常採取下列何種油量起動?(A) 正常起動油量(B) 重起動油量(C) 輕起動油量(D) 穩定起動油量
21. 變壓器中,一次線圈與二次線圈之電流I與匝數N之關係,下列何者正確?(A)(B)(C)(D)
22. 兩個電阻R1與R2串聯後跨接於總電壓V上,則計算R1電壓降的公式是下列何者?(I、V分別為總電流、總電壓)(A)V1=IR1/(R1+R2)(B)V1=1R2/(R1+R2)(C)V1=VR2/(R1+R2)(D)V1=VR1/(R1+R2)
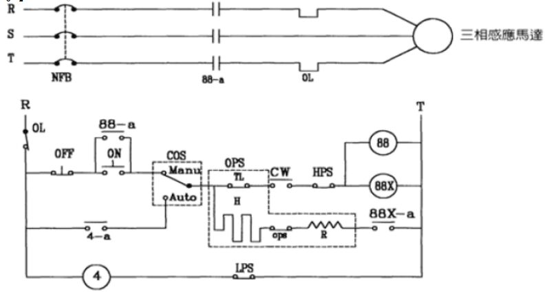
23. 冷凍機自動控制電路圖中,88為控制冷凍機壓縮機三相感應馬達之控制用繼電器。應採取下列那些程序以手動起動冷媒壓縮機?【COS:選擇開關; OPS:滑油壓力保護開關、OPS為其接點,當滑油壓力不足,接點閉合,則H(加熱器)使TL斷開。R為限電流用;CW:凝結器之冷卻循環水壓保護開關接點;HPS:凝結器之高壓保護開關接點;LPS:冷凍(藏)室溫度之溫控開關接點。】
(A) 按下ON(B) 按下ON,並把COS置於Auto,或直接把COS置於Auto(C) COS置於Manu,起動冷卻水泵,使CW切入,再按OFF(D) COS置於Manu,起動冷卻水泵,使CW切入,再按ON
24. 電機的絕緣檢驗,最好在何時測量?(A) 電機運轉中,已投入電路系統(B) 電機運轉中,尚未投入電路系統(C) 電機已停止運轉,並在冷機狀態下(D) 電機溫昇試驗後,立即檢驗
25. 油壓控制迴路當中的保壓基本迴路是利用何裝置達到保壓之功能,又利用何者補償洩漏之油壓?(A) 控壓閥、節流器(B) 順序閥、蓄能器(C) 伺服閥、節流器(D) 單向閥、蓄能器
26. 於直流電路中有兩只同型電容器,其規格為500 V,0.1μF。今若予串聯,試問該組合之總耐壓值及總電容量各應為何值?(A) 500 V,0.05μF(B) 500 V,1μF(C) 1000 V,0.05μF(D) 1000 V,1μF
27. 下列有關主配電板中饋電盤之敘述何者正確?(A) 饋電盤是用來控制、調整、監視和保護發電機組的(B) 饋電盤是用來分配電能、並對饋電線路進行控制、監視和保護(C) 饋電盤上裝有同步表及同步指示燈,以進行發電機並聯操作(D) 饋電盤上裝有頻率表、發電機調速控制器、閉路及開路器按鈕
28. 火災警報系統中的輸入及輸出控制設備,是整個系統的主要部分。試區分下列何者為輸入端與輸出端?①機艙所有感測器及傳送裝置 ②各警鈴及災區指示燈 ③各火警偵測器及手動警報按鈕(A) 輸入端:①/輸出端:②(B) 輸入端:②/輸出端:③(C) 輸入端:③/輸出端:②(D) 輸入端:②/輸出端:①
29. 某船舶主機操俥系統為中央電腦運作型,當離港全速運轉(Running full away)後有一紅色指示燈"Emerg. shut down"突然亮起並鳴警報,試問主機之自動運作如何?(A) 主機油門緩慢縮減,停留於最慢速並待指令停俥(B) 主機油門立即關閉,隨著船舶慣性空轉終達停俥(C) 主機油門緩慢縮減,隨著船舶慣性空轉終達停俥(D) 主機油門立即關閉,並行空氣剎俥以達快速停俥
30. 有關交流電動機之制動,下列敘述何者錯誤?(A) 電氣制動是以電磁力方式達成(B) 機械制動可藉由剎車裝置以摩擦力達成(C) 動力制動是屬於機械制動之一種(D) 逆相制動是屬於電氣制動之一種
31. 若三相同步發電機之每相功率輸出為P,則其總輸出功率為何?(A)(B) 2P(C)(D) 3P
32. 關於變容二極體(Varactor diode)之敘述,下列何者錯誤?(A) 變容二極體是工作在逆向偏壓狀態(B) 增大逆向偏壓可增大電容量(C) 調整逆向偏壓可調整電容量(D) 變容二極體常用於電壓控制的震盪器
33. 在主機遙控轉速控制系統中,為防止主機熄火停俥,控制系統會自動限制其轉速,此限制為下列何者?(A) 最大轉速限制(B) 最小轉速限制(C) 輪機長最大轉速限制(D) 臨界轉速自動迴避
34. 船舶AC 100 V配電線路各絕緣極與地間以及極與極間之絕緣電阻,依規定不得小於幾MΩ?(A) 0.1(B) 1(C) 10(D) 100
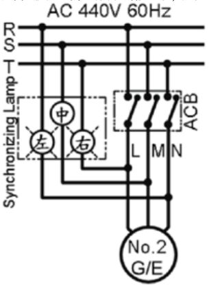
35. 船舶三相440V AC 60Hz全自動配電盤,配有 「整步指示燈裝置」,其內部接線如圖所示。當2號發電機進行自動配電時,發現「中燈熄滅但左右兩燈卻是相同明亮」,試問其意為何?
(A) 2號機組之頻率及電壓皆略高於匯流排約≧3%(B) 2號機組之頻率及電壓皆略低於匯流排約≦3%(C) 2號機組之相序、頻率、電壓皆差異於匯流排(D) 2號機組之相序、頻率、電壓皆相同於匯流排
36. 單相交流電動機之起動繞組,串聯電容器之目的為何?(A) 改善電動機之電壓穩定(B) 改善功率因數(C) 獲得與激磁繞組相位超前90°之電流以產生起動轉矩(D) 獲得與激磁繞組相位落後90°之電流以產生起動轉矩
37. 若燃油黏度量測使用毛細管作為主要元件,通常是觀察下列何者,作為測量黏度大小的依據?(A) 燃油通過毛細管兩端的壓力差(B) 燃油流經毛細管的流速(C) 燃油流過毛細管所造成的溫度變化(D) 燃油流過毛細管後流率的變化
38. 如圖所示,18Ω、12Ω及6Ω三個電阻,並聯於電源電壓為36V的電路上,則總電流為多少安培( A )?(A) 1A(B) 10A(C) 11A(D) 20A
39. 船舶440V 60Hz三相3,300kVA自動配電盤中,第1號發電機組已於匯流排上供電;若再起動同型第2號機組進行並聯,試問新進發電機組之那些電力特性必須與匯流排相同?(A) 電流、相位、電壓(B) 頻率、電壓、電流(C) 電壓、頻率、相位(D) 相位、電流、頻率
40. 並聯運轉中的發電機為避免某發電機因故障無法發出電力,以致電流由匯流排逆向流入發電機內,成為電動勢的狀態,為防止此種逆流的保護裝置為下列何者?(A) 逆功率繼電器(Reverse power relay)(B) 欠壓保護繼電器(Under voltage protection relay)(C) 空氣斷電器(Air circuit breaker)(D) 過載繼電器(Overload relay)