阿摩線上測驗
登入
首頁
>
技檢◆視聽電子-乙級
> 114年 - 02900 視聽電子 乙級 工作項目 01:電子識圖 1-38(2025/10/16 更新)#132290
114年 - 02900 視聽電子 乙級 工作項目 01:電子識圖 1-38(2025/10/16 更新)#132290
科目:
技檢◆視聽電子-乙級 |
年份:
114年 |
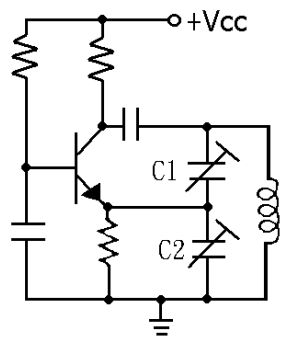
選擇題數:
38 |
申論題數:
0
試卷資訊
所屬科目:
技檢◆視聽電子-乙級
選擇題 (38)
1. 對數方格紙之橫軸,"30"之位置約在 10 與 100 中之 (A)1/3 處 (B)1/2 處 (C)2/3 處 (D)3/4 處 。
2. 依據 MIL 規格電阻器容許誤差若標示"F",代表誤差 (A)±1% (B)±2% (C)±0.1% (D)±0.5% 。
3.
左圖為一 (A)微分器 (B)積分器 (C)高通濾波器 (D)加法器 。
4. 下列圖示何者為七段顯示器之正確配置圖?(A)
(B)
(C)
(D)
。
5. 右圖符號為何種元件?
(A)光電二極體 (B)稽納二極體 (C)發光二極體 (D)可變電容二極體 。
6.
左圖符號代表何種電路 ? (A)正反器 (B)同相放大器 (C)反相器 (D)計數器 。
7. 右圖符號為何種元件
? (A)振盪器 (B)陶瓷濾波器 (C)整流器 (D)放大器 。
8. 右圖之符號是代表
(A)Flip-Flop (B)OR-GATE (C)AND-GATE (D)NAND-GATE 。
9. 下圖是代表
(A)半波兩倍壓整流 (B)全波整流 (C)全波兩倍壓整流 (D)半波三倍壓整流 。
10. 下圖是代表
(A)橋式 T 型陷波器 (B)並聯諧振型陷波器 (C)串聯諧振型陷波器(D)半波三倍壓整流 。
11. 下圖是代表
(A)哈特萊振盪器 (B)考畢子振盪器 (C)電子耦合振盪器 (D)多諧振盪器 。
12. 下圖符號表示
(A)SCS (B)SCR (C)GTO (D)DIAC 。
13. 4μF 與 8μF 之電容器,串接於 120V 之直流電源,則 8μF 之電壓為 (A)40V (B)60V (C)80V (D)120V 。
14. 如下圖電路中I=
(A)1A (B)3A (C)5A (D)7A 。
15. 雙向觸發二極體的符號是? (A)
(B)
(C)
(D)
。
16.
左圖代表 (A)閘刀開關 (B)電磁開關 (C)電動機 (D)發電機 。
17. 下圖為何種元件之符號
(A)半固定電阻 (B)精密電阻 (C)熱敏電阻 (D)光敏電阻 。
18. 下圖是
(A)直流電源 (B)脈動電源 (C)交直流電源 (D)交流電源 之符號。
19. 下圖是
(A)電晶體 (B)發光二極體 (C)發光電晶體 (D)二極體 之符號。
20. 下圖是
(A)感電器 (B)震盪器 (C)蜂鳴器 (D)電鈴 之符號。
21. 下圖是
(A)可變電感 (B)可變電阻 (C)可變電流 (D)可變電容 之符號。
22. 下圖是
(A)TRIAC (B)SCR (C)UJT (D)DIAC 之符號。
23. 下圖是
(A)常開按鈕 (B)常閉按鈕 (C)常開接點 (D)常閉接點 之符號。
24. 下圖是
(A)電壓表 (B)電流表 (C)電阻表 (D)電容表 之符號。
25. 下列哪一個是屬於電機電子類 CAD 軟體 (A)AutoCAD (B)Corel Draw (C)Altium Designer (D)PhotoShop 。
26. Protel 軟體的電路圖繪製部分是使用下列哪一個名稱? (A)SCH (B)SDT (C)PCB (D)CAD 。
27. 電腦輔助設計之英文簡稱是 (A)CAD (B)CAM (C)CAI (D)CBA 。
28. Protel For Windows 軟體的電路板設計部分是使用下列哪一個名稱 (A)SCH(B)Schematic (C)CAD (D)PCB 。
29. 三角板中,其中兩角分別為 90°、45°,則另一角 (A)90° (B)60° (C)45° (D)30° 。
複選題
30. 下列電阻器之標註何者為非? (A)
(B)
(C)R5 (D)
。
複選題
31. 下列 IEC 國際標準符號標示,何者正確?(A)交流電錶
(B)蜂鳴器
(C)能閃爍的指示燈
(D)指示燈
。
複選題
32. 下列符號標示,何者正確? (A)電感器
(B)電動機
(C)電動機
(D)直流發電機
。
複選題
33. 下列符號標示,何者不正確? (A)發光二極體
(B)稽納二極體
(C)光電晶體
(D)變壓器
。
複選題
34. 下列符號標示,何者不正確?(A)受光二極體
(B)光閘流體
(C)GTO
(D)PUT
。
複選題
35. 下列符號標示,何者不正確?(A)接地
(B)可調電阻器
(C)線圈
(D)NPN 電晶體
。
複選題
36. 下列英文縮寫符號,何者不正確? (A)自動電壓調節器 AVB (B)避雷器 LB(C)接線端子台 TB (D)限制開關 LS 。
複選題
37. 下列符號標示,何者正確? (A)陶瓷電容器
(B)可變電阻器
(C)綠色指示燈
(D)電力分電盤
。
複選題
38. 下列符號標示,何者正確? (A)A 型排阻
(B)B 型排阻
(C)反或閘
(D)互斥或閘
。
申論題 (0)