所屬科目:捷運◆基本電學及機械概論
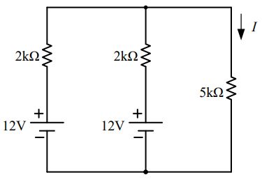
1. 如圖示電路,試求 VA為何?(A)30V (B)40V (C)50V (D)60V。
2. 如圖示電路,若電壓升元件為提供功率,電壓降元件為消耗功率,試問下列選項何者錯誤?(A)VC = 10V (B) D 元件提供 6W (C)VE = 8V (D) A 元件提供 40W。
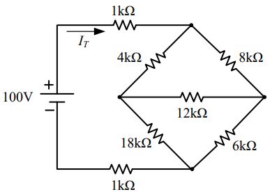
3. 某天小明在檢修下圖電路並利用三用電表量測電流,試問三用電表應選擇何種直流電流檔位較為適當且電流表讀值應為何?(A)25mA 檔,15mA (B) 25mA 檔,18mA (C) 250mA 檔,150mA (D)250mA 檔,180mA。
4. 小花在做實驗時不小心將節點 B 與節點 E 以單心線連接,試求總電流 IT應為何?(A)4A(B)3A (C)2A (D)1A。
5. 試求下圖電路中電源提供多少電功率?(A)45W (B)50W (C)55W (D)60W。
6. 如圖示電路,試利用分壓定則求 VX為何?(A)–7V (B)–6V (C)–5V (D)–4V。
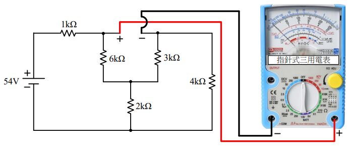
7. 小華以伏特檔量測圖示電路時得到 VO為 18 伏特,試求 IT為何?(A)8 毫安培 (B)6 毫安培(C)4 毫安培 (D)2 毫安培。
8. 試求下圖電路 I1為何?(A)5 安培(B)4 安培(C)3 安培(D)2 安培。
9. 如圖示電路,若R3=2✖ R2,試求I3為何?(A)4A (B)3A (C)2A (D)1A。
10. 如圖示電路,試求 I1為何?(A)2mA (B)3mA (C)4mA (D)5mA。
11. 試求下圖電路 VO為何?(A)2V (B)4V (C)6V (D)8V。
12. 試求下圖電阻網路的 RAO為何?(A)4 歐姆 (B)5 歐姆 (C)6 歐姆 (D)7 歐姆。
13. 如圖所示電路,試求 R1與 E2為何?(A)1Ω,3V (B)1Ω,6V (C)0.6Ω,1.5V (D)0.6Ω,6V。
14. 試求下圖電阻網路的 RAB為何?(A)7.5Ω (B) 6.5Ω (C)5.5Ω (D)4.5Ω。
15. 試求下圖電路的總電流 IT為何?(A)10mA (B)9mA (C)8mA (D)7mA。
16. 試求下圖電流 I 為何?(A)5mA (B)4mA (C)3mA (D)2mA。
17. 如下圖所示電路之,試求K2 /K1為何?(A)3 (B)4 (C)5 (D)6。
18. 如下圖所示電路,試求 V1為何?(A)4V (B)5V (C)6V (D)7V。
19. 試求下圖電路之戴維寧等效電壓 ETH與電阻 RTH為何?(A)6V,6kΩ (B)9V,6kΩ (C)6V,10kΩ(D)9V,10kΩ。
20. 試求下圖 VAB為何?
(A)2V (B)4V (C)6V (D)8V。
21. 如下圖所示電路,試求電源 E 為何?(A)36V (B)38V (C)40V (D)42V。
22. 試求下圖電路之 I1:I2:I3 為何?(A) 2:2:3 (B)2:1:3 (C) 2:3:3 (D) 2:3:1。
23. 試求下圖電流 I 為何?(A)2A (B)1.5A (C)1A (D)0.5A。
24. 欲使圖示電路的負載得到最大功率轉移,則可變電阻應調整為何?(A)10kΩ (B)5kΩ (C)2kΩ (D)0Ω。
25. 小華利用迴路電流法列求解圖示電路,試求電流I2為何?(A)3A (B)2A (C)-2A (D)-3A。
26. 如圖所示電路,試求 I 為何?(A)1mA (B)2mA (C)3mA (D)4mA。
27. 如圖示電路,試求負載 RL最大功率為何?(A)3mW (B)6mW (C)5mW (D)8mW。
28. 如圖示電路,試求電流 I 為何?(A)8A (B)5A (C)3A (D)1A。
29. 如圖示電路,試求 VA為何?(A)10V (B)12V (C)14V (D)16V。
30.某生以迴路(網目)電流法列出方程式如下:試求 A+B 為何?
(A)–12 (B)–10 (C)–8 (D)–6。
31. 如圖示電路,試求總電容 CAB為何?(A)18μF (B)12μF (C)3μF (D)2μF。
32. 下圖為電容電壓充放曲線,試求 t =11 秒的電容電流 IC為何?(A)–3.5μA (B)–2.5μA (C)2.5μA (D)3.5μA。
33. 試求下圖電路穩態時 I 為何?(A)2mA (B)1.6mA (C)1.4mA (D)1mA。
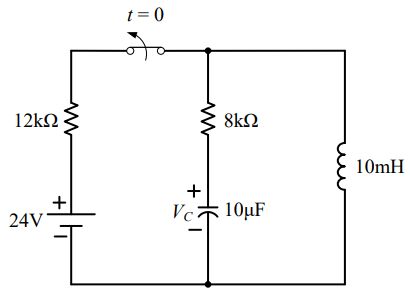
34. 如圖示電路,若在 t = 0 時將開關閉合,試求 t = 25 毫秒時 VC(t)為何?(A)7.36V (B)12.64V (C)17.3V (D)20V。
35. 若下圖電路開關閉合許久,在t = 0時將開關打開,試求VC(0+) 為何?(A)18V (B)12V (C)8V (D)0V。
36. 某元件的電壓 v(t)與電流 i(t)波形如圖所示,試問電壓與電流的相位關係?(A)電壓落後電流 45 度 (B)電壓落後電流 60 度 (C)電壓領前電流 45 度 (D)電壓領前電流 60 度。
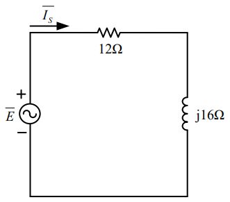
37. 試求下圖交流波形之電壓有效值 Vrms為何?(A)(B)(C)(D) 。
38. 若,試求總電流i(t)為何?(A)(B)(C)(D)
39. 如圖示電路,試求為多少伏特?(A)120 ∠53.1°(B)120 (C)100∠53.1°(D)100。
40. 若下圖電路角度為 60 度,試求電容抗 XC約為多少歐姆?(A)1732(B)1414 (C)1000 (D)866。
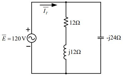
41. 如圖示電路,試問的相位關係為何?(A)角度為 45 度 (B)角度為 90 度 (C)角度為 45 度 (D)角度為 90 度。
42. 如圖示電路,試求為何?
(A)8A (B)7A (C)6A (D)5A。
43. 如圖示電路之電壓皆為有效值,試求有效功率為何?(A)500W (B)866W (C)920W (D)1000W。
44. 試求下圖功率因數(超前或是落後)為何?
(A) 0.6,超前 (B) 0.8,超前 (C) 0.6,落後 (D) 0.8,落後。
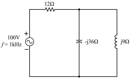
45. 如圖示電路,試求有效功率為多少瓦特?(A)594W (B)649W (C)837W (D)945W。
46. 下圖電路 ,試求視在功率為何? (A)5000VA (B)4330VA (C)2500VA (D)1000VA。
47. 如圖示電路,試求電流為多少安培?(A)8 (B)7 (C)6 (D)5。
48. 下圖電路頻帶寬度為 32Hz,試求電感值 L 應為多少毫亨利?(A)5 (B)10 (C)15 (D)20。
49. 如圖所示電路,試求總阻抗為無限大時頻率為何?(A)16kHz (B)8kHz (C)4kHz (D)2kHz。
50. 下圖三相電源為正相序且,試求負載有效功率為何?(A)1600W (B)1800W (C)2400W (D)3000W。