阿摩線上測驗
登入
首頁
>
電子學
> 98年 - 98 專技高考_專利師:電子學#47727
98年 - 98 專技高考_專利師:電子學#47727
科目:
電子學 |
年份:
98年 |
選擇題數:
0 |
申論題數:
6
試卷資訊
所屬科目:
電子學
選擇題 (0)
申論題 (6)
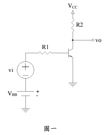
一、如圖一所示電路,其中直流偏壓(DC bias)V
CC
=8 V,V
BB
=2.5 V,V
BE
=0.7 V, 另外 R2=1.5 kΩ,R1=50 kΩ,β=90,求 vo/vi=?(20 分)
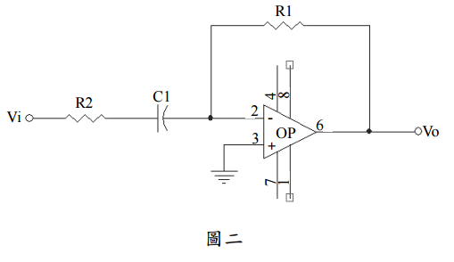
二、如圖二所示電路,OP 為理想之運算放大器,其中 R1=50 kΩ,R2=2 kΩ,假設 3 dB 頻率為 2 kHz,求出其轉換函數(transfer function)Vo/Vi=?其高頻增益 (high frequency gain)為何?求 C1=?(20 分)
三、如圖三所示電路,其中 µnCox W/L=1.5 mA/V
2
,Cgs=Cgd=2 pF,Vt=2 V, Vo R2=2 kΩ,R1=120 kΩ,求其中帶電壓增益(midband voltage gain)
=?其上 3 dB 頻率(upper 3 dB frequency)f H=?(20 分)
⑴請說明 FET(場效電晶體)之通道長度調變(channel length modulation)。(10 分)
⑵請列出公式說明影響 CMOS 反相器(inverter)之動態功率消耗之參數。(10 分)
五、請畫出基本之 dynamic MOS logic gate circuits,同時以此 dynamic MOS logic gate circuits 畫出 Y=
之電路。(20 分)