【已刪除】48. 依據115.01.14修法前之鐵路法65條,購買車票加價出售或換取不正利益圖利者,按車票張數,處每張車票價格之多少倍罰鍰?
(A)二倍至十倍
(B)五倍至三十倍
(C)五倍至四十倍
(D)十倍至五十倍
(A)二倍至十倍
(B)五倍至三十倍
(C)五倍至四十倍
(D)十倍至五十倍
答案:登入後查看
統計: A(20), B(540), C(23), D(71), E(0) #3554014
統計: A(20), B(540), C(23), D(71), E(0) #3554014
詳解 (共 3 筆)
#7283361
2. 加重黃牛票罰則 (第65條)
- 罰鍰倍數提高: 販售黃牛票(加價出售車票或取票憑證)的罰鍰,由原先的 5至30倍提高至 10倍至50倍。
- 不正當訂票: 以虛偽資料或不正指令輸入電腦訂票(如使用掃票機器人),處 5年以下 有期徒刑,或併科 300萬元 以下罰金
- 今年2026/01/16 修法公布後 答案就是D
5
0
#7286423

115.01.14最新修法已改為10-50倍
1
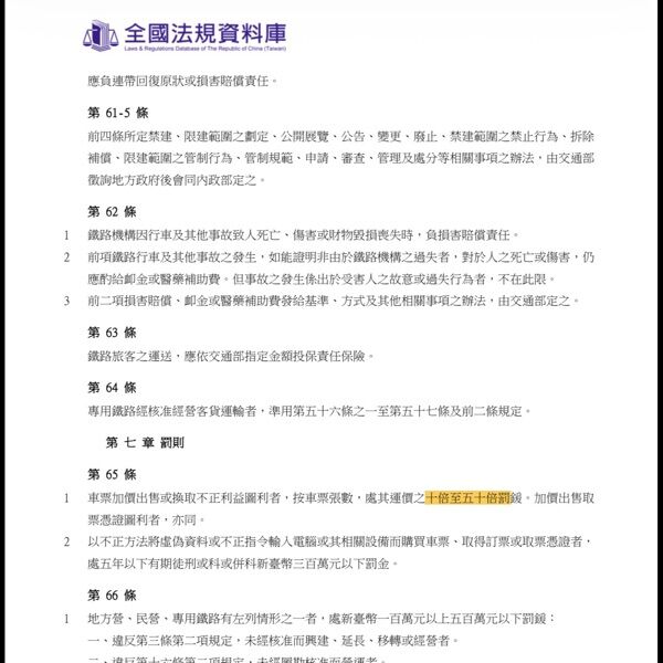
0