阿摩線上測驗
登入
首頁
>
教甄◆健康教育專業
>
101年 - 新北市立國民中學101學年度教師聯合甄選健康教育科試題#8464
> 試題詳解
試題詳解
試卷:
101年 - 新北市立國民中學101學年度教師聯合甄選健康教育科試題#8464 |
科目:
教甄◆健康教育專業
試卷資訊
試卷名稱:
101年 - 新北市立國民中學101學年度教師聯合甄選健康教育科試題#8464
年份:
101年
科目:
教甄◆健康教育專業
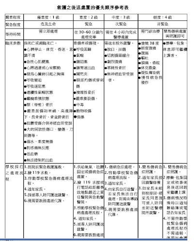
在教育部之救護後送處置的優先順序參考表中,學生如果發生撕裂傷時之嚴重程度為何?
(A)極重度
(B)重度
(C)中度
(D)輕度
正確答案:
登入後查看