複選題
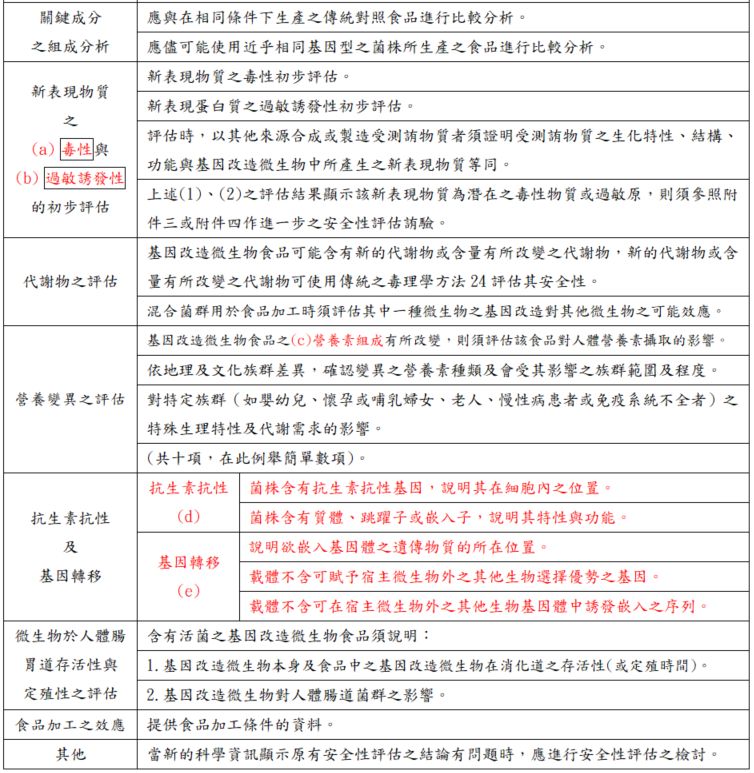
16. 以基因改造生物作為食品及飼料時,其安全性評估包括:
(A)毒素、
(B)過敏
原、
(C)營養組成,
(D)抗生素標示基因,
(E)基因轉移。
答案:登入後查看
統計: A(1113), B(1190), C(1131), D(1189), E(1120) #2134702
統計: A(1113), B(1190), C(1131), D(1189), E(1120) #2134702
詳解 (共 2 筆)
#5560282
~廖左手農概/濋學姊灌排筆記~

參考資料:
https://www.fda.gov.tw/TC/siteContent.aspx?sid=1753
依據衛福部食藥署在2010年4月27日公布之:安全性評估方法
10
0