複選題
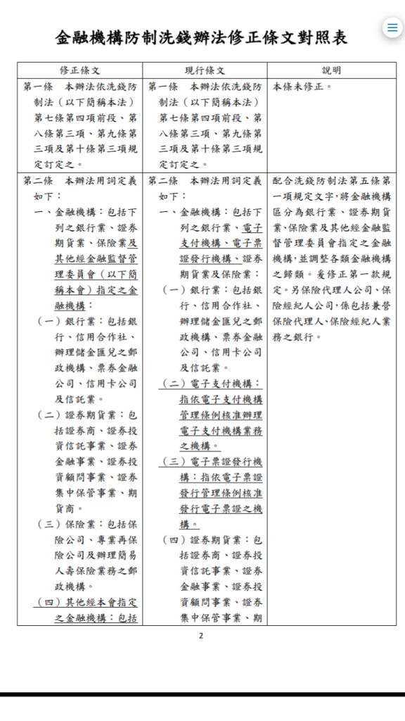
68.依金融機構防制洗錢辦法第 2 條,其中適用該辦法之證券期貨業,不包括下列何者?
(A)票券金融公司
(B)證券集中保管事業
(C)槓桿交易商
(D)期貨經理事業
答案:登入後查看
統計: A(483), B(251), C(440), D(206), E(6) #1893561
統計: A(483), B(251), C(440), D(206), E(6) #1893561
詳解 (共 6 筆)
#4697688
107年11月有修法,修法前(C)、(D)選項皆算在證券期貨業內。
修法後,答案應該改為(A)(C)(D)

25
0
#5017369
(A)票券金融公司-銀行業
(B)證券集中保管事業-證券期貨業
(C)槓桿交易商-其他經金管會指定之金融機構
(D)期貨經理事業-其他經金管會指定之金融機構
答案 ACD
8
0
#4657806
65.依據金融機構防制洗錢辦法,其他經金管會指定之金融機構之定義中,下列何者錯誤?
(A)電子支付機構
(B)槓桿交易商
(C)期貨經理事業
(D)郵政機構
答案(D) 銀行-綜合科目(含會計學概要、票據法概要、貨幣銀行學概要、銀行法)- 108 年 - 第一銀行 108 年新進人員 一般行員 A、一般行員 B、 一般行員 C 專業科目:含會計學、貨幣銀行學、票據法、銀行法及洗錢防制相關法令#77348
所以槓桿交易商跟期貨經理事業到底算在哪個範圍呢?
1
0
#4733431
票券金融公司是銀行業
郵政保險 業
1
0