阿摩線上測驗
登入
首頁
>
工地主任-第一類科
>
98年 - 第二次#59935
> 試題詳解
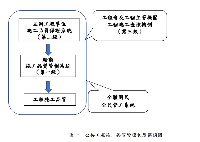
1 在公共工程施工品質管理制度架構中,主辦工程單位是屬於:
(A)施工品質管制系統
(B)施工品質查核機制
(C)施工品質保證系統
(D)工程施工品質評鑑制度
答案:
登入後查看
統計:
A(46), B(103), C(97), D(33), E(0) #1526099
詳解 (共 1 筆)
monkey995996
B1 · 2023/05/16
#5812174
2
0
私人筆記 (共 1 筆)
林煒誠
2024/02/05
私人筆記#5752091
未解鎖
在公共工程施工品質管理制度架構中,主...
(共 43 字,隱藏中)
前往觀看
1
0
相關試題
2 物料在未經辦妥檢驗手續前: (A)暫為保管,不得收料 (B)都可以 (C)可以使用 (D)不必保管
#1526100
3 潛盾施工時,利用螺旋輸送機調節排土速率,以使土倉(隔鈑與切削轉盤 間之積存土碴構造)內維持接近充滿狀態,傳遞潛盾推力至開挖 面而行加壓作用,使其產生被動土壓以平衡主動土壓,而達開挖面安定之效果,使用之潛盾機類型稱為: (A)泥漿式潛盾機 (B)加泥式土壓平衡式潛盾機 (C)土壓平衡潛盾機 (D)泥水加壓式潛盾機
#1526101
4 邊坡開挖之順序,以下何項正確? (A)由左往右 (B)由上往下 (C)由右往左 (D)由下往上
#1526102
5 有關公共管線與地下管線之施工 ,以下何者為非? "(A)遷移工作中若包括路燈,承包商最少亦應提前80天聯繫 " (B)若設施僅有一類管線時,承包商最少應提前30天與該管線所屬單位聯繫 (C)凡指定非為承包商遷移之公共管線,應由管線所屬單位遷移 (D)若遷移之設施為多個管線單位所共用時,則承包商最少應提前60天聯繫
#1526103
6 某職業災害發生實例原因分析,若包括:A對作業勞工之勤前教育、危害告知等,未完善、B作業勞工自移動式施工架上墜落,頭部撞擊地面致死、C工作車主桁架使用不符合計算書尺寸方形管且有銹蝕情形;試依序排列說明ABC分別歸類屬於何種災害原因? (A)間接原因、基本原因、直接原因 (B)間接原因、直接原因、基本原因 (C)直接原因、間接原因、基本原因 (D)基本原因、直接原因、間接原因
#1526104
7 營造廠商辦理採購分包委託專業廠商時可區分為幾類案件: (A)4類 (B)6類 (C)5類 (D)3類
#1526105
8 提報交通管理單位之交通維持計畫其內容以下何者可不包含: (A)營造廠商內部調派人員計畫 (B)交通維持方案及交通維持計畫宣導措施 (C)週邊道路交通現況說明及交通衝擊分析 (D)工程計畫概要及道路施工影響範圍界定
#1526106
9 整合建築工程內各標工程之界面問題,是要從哪一個階段開始,而且要利用不斷的套圖與施工協調,才能減少建築物各標工程的介面問題? (A)施工階段 (B)設計階段 (C)規劃階段 (D)維修階段
#1526107
10 內政部頒布有關應符合綠建築評定之指標共有幾項? (A)十項 (B)九項 (C)四項 (D)二項
#1526108
11 先後視已知點,按歸零鍵或輸入0°00¢00² ,使度盤讀數歸零後,鬆上盤,讓度盤讀數等於欲測設的角度值,即定得欲放樣點的方向,是使用何項儀器: (A)游標經緯儀 (B)電子經緯儀 (C)光學複測經緯儀 (D)方向經緯儀
#1526109
相關試卷
115年 - [非官方正解]115-1 內政部國土管理署_營造業工地主任評定考試試題:第一類科(A)#136717
2026 年 · #136717
115年 - [非官方正解]115-1 內政部國土管理署_營造業工地主任評定考試試題:第一類科(B)#136713
2026 年 · #136713
114年 - 114-3 內政部國土管理署_營造業工地主任評定考試試題:第一類科(B)#132556
2025 年 · #132556
114年 - 114-3 內政部國土管理署_營造業工地主任評定考試試題:第一類科(A)#131154
2025 年 · #131154
114年 - 114-2 內政部國土管理署_營造業工地主任評定考試試題_第一類科(A)#127139
2025 年 · #127139
114年 - 114-2 內政部國土管理署_營造業工地主任評定考試試題_第一類科(B)#127119
2025 年 · #127119
114年 - 114-1 內政部國土管理署_營造業工地主任評定考試試題_第一類科(A)#124987
2025 年 · #124987
114年 - 114-1 內政部國土管理署_營造業工地主任評定考試試題_第一類科(B)#124986
2025 年 · #124986
113年 - 113-3 內政部營建署_營造業工地主任評定考試試題_第一類科(B)#122746
2024 年 · #122746
113年 - 113-3 內政部營建署_營造業工地主任評定考試試題_第一類科(A)#122737
2024 年 · #122737