阿摩線上測驗
登入
首頁
>
勞工安全衛生管理
>
110年 - 110(營造業)職業安全衛生業務主管_第二章 職業安全衛生相關法規:(五) 職業安全衛生管理辦法#103826
> 試題詳解
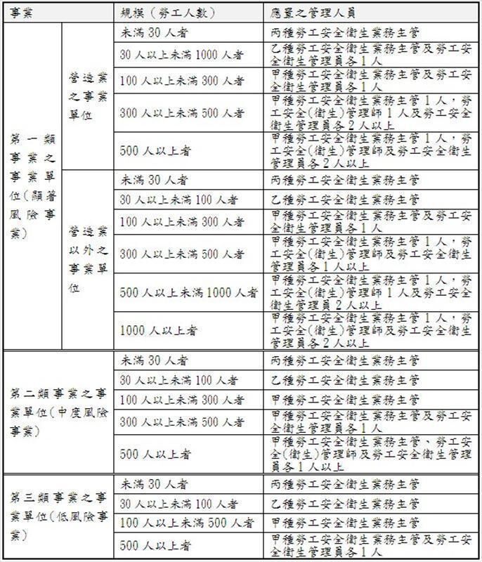
10.營造業僱用勞工人數在 30 人以上未滿 100 人,應設置職業安全衛生管理員及
(A) 甲種
(B) 乙種
(C) 丙種
(D) 甲級 營造業職業安全衛生業務主管各一人。
答案:
登入後查看
統計:
A(118), B(870), C(123), D(82), E(0) #2801911
詳解 (共 2 筆)
ms.chiang07
B2 · 2023/04/17
#5779858
8
0
Tina
B1 · 2021/12/01
#5240749
30以上到99人之間,營建業需要設置乙種...
(共 28 字,隱藏中)
前往觀看
0
0
相關試題
19. 依職業安全衛生法另有關自動檢查規定,實施起重機每具每年及每月定期檢查紀錄應保存 多少年以上? (A)1 (B)2 (C)3 (D)4。
#2801920
20. 依職業安全衛生法令規定,局部排氣裝置應多久實施自動檢查一次以上? (A)每月(B)每三個 月(C)每半年(D)每年。
#2801921
21. 依職業安全衛生法令規定實施之自動檢查,下列何者可免實施整體檢查? (A)車輛系營建機 械(B)堆高機(C)升降機(D)高壓電氣設備。
#2801922
22. 依職業安全衛生管理辦法規定實施之重點檢查,其紀錄應保存多久? (A)一年(B)二年(C)三年 (D)四年。
#2801923
23. 依法令規定,職業安全衛生委員會應置委員多少人以上? (A)4 人(B)5 人(C)6 人(D)7 人。
#2801924
24.依法令規定,職業安全衛生委員會中由工會或勞工選舉之代表應占委員人數之多少以上?(A)二分之一(B)三分之一(C)四分之一(D)五分之一。
#2801925
25. 機械設備之作業前檢點應於下列何時實施? (A)每日(B)每週(C)每半個月(D)每月。
#2801926
26. 於中央主管機關指定營造作業僱用勞工人數未滿 (A)30 人(B)50 人(C)100 人(D)200 人 之事 業擔任職業安全衛生業務主管應接受營造業丙種職業安全衛生業務主管教育訓練。
#2801927
27. 依法令規定,堆高機自動檢查多久應實施整體檢查一次以上? (A)六個月(B)一年(C)二年(D)三年。
#2801928
28. 依法令規定,下列何者應實施重點檢查? (A)局部排氣裝置(B)低壓電氣設備(C)鍋爐(D)吊籠。
#2801929
相關試卷
114年 - 114 專技高考_工業安全技師:勞工安全衛生法規#133581
2025 年 · #133581
113年 - 113 專技高考_工業安全技師:勞工安全衛生法規#123849
2024 年 · #123849
112年 - 90006 職業安全衛生共同科目 不分級 工作項目 01:職業安全衛生51-100#122946
2023 年 · #122946
112年 - 營造業業務主管參考題_參、營造業類管理實務(七).營造安全衛生設施標準#84563
2023 年 · #84563
110年 - 110(營造業)職業安全衛生業務主管:(四)職業安全衛生設施規則51-96#103848
2021 年 · #103848
110年 - 110(營造業)職業安全衛生業務主管_第二章 職業安全衛生相關法規:(四)職業安全衛生設施規則1-50#103845
2021 年 · #103845
110年 - 110(營造業)職業安全衛生業務主管_第二章 職業安全衛生相關法規:(六) 危害性化學品標示及通識規則#103839
2021 年 · #103839
110年 - 110(營造業)職業安全衛生業務主管_第二章 職業安全衛生相關法規:(三)職業災害勞工保護法#103838
2021 年 · #103838
110年 - 110(營造業)職業安全衛生業務主管_第二章 職業安全衛生相關法規 :(二)勞動檢查法及其他相關法規#103837
2021 年 · #103837
110年 - 110(營造業)職業安全衛生業務主管_第二章 職業安全衛生相關法規:(五) 職業安全衛生管理辦法#103826
2021 年 · #103826