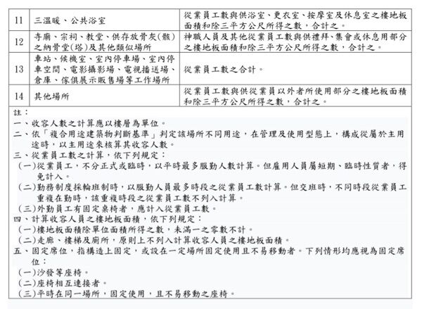
11 避難器具設置數量需衡酌場所之收容人數,依各類場所消防安全設備設置標準規定,百貨商場供
飲食或休息用場所之收容人數計算,應以該部分樓地板面積除多少?
(A) 2 平方公尺
(B) 3 平方公尺
(C) 4 平方公尺
(D) 6 平方公尺
答案:登入後查看
統計: A(130), B(1554), C(282), D(51), E(0) #2341845
統計: A(130), B(1554), C(282), D(51), E(0) #2341845
詳解 (共 4 筆)
#6387130
各類場所消防安全設備設置標準



5
0