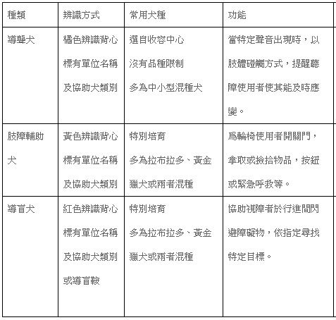
11.下列何者非《身心障礙者權益保障法》第60條提到之合格輔助犬?
(A)導盲犬
(B)導聾犬
(C)學習輔助犬
(D)肢體輔助犬
答案:登入後查看
統計: A(89), B(595), C(1225), D(422), E(0) #2350193
統計: A(89), B(595), C(1225), D(422), E(0) #2350193
詳解 (共 7 筆)
#5989844
《身心障礙者權益保障法》110.1.20
第 60 條
視覺、聽覺、肢體功能障礙者由合格導盲犬、導聾犬、肢體輔助犬陪同或導盲犬、導聾犬、肢體輔助犬專業訓練人員於執行訓練時帶同幼犬,得自由出入公共場所、公共建築物、營業場所、大眾運輸工具及其他公共設施。
前項公共場所、公共建築物、營業場所、大眾運輸工具及其他公共設施之所有人、管理人或使用人,不得對導盲幼犬、導聾幼犬、肢體輔助幼犬及合格導盲犬、導聾犬、肢體輔助犬收取額外費用,且不得拒絕其自由出入或附加其他出入條件。
導盲犬、導聾犬、肢體輔助犬引領視覺、聽覺、肢體功能障礙者時,他人不得任意觸摸、餵食或以各種聲響、手勢等方式干擾該導盲犬、導聾犬及肢體輔助犬。
有關合格導盲犬、導聾犬、肢體輔助犬及其幼犬之資格認定、使用管理、訓練單位之認可、認可之撤銷或廢止及其他應遵行事項之辦法,由中央主管機關定之。
第 60-1 條
中央主管機關應會同中央勞工主管機關協助及輔導直轄市、縣(市)政府辦理視覺功能障礙者生活及職業重建服務。
前項服務應含生活技能及定向行動訓練,其服務內容及專業人員培訓等相關規定,由中央主管機關會同中央勞工主管機關定之。
第二項於本條文修正公布後二年施行。
1
0
