11. 下列有關於果實發育(fruit development)的論述何者正確?
(A) 果實是受精引發激素變化時進行發育的
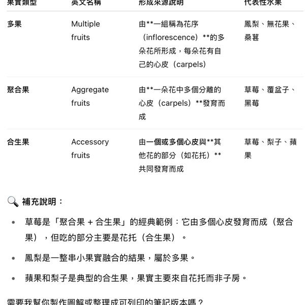
(B) 多果(multiple fruits)由一朵花和多個獨立的心皮(carpels)形成
(C) 聚合果(aggregate fruits)由一組稱為花序(inflorescence)的花發育而成
(D) 合生果(accessory fruits)由一個或多個融合的心皮發育而成
答案:登入後查看
統計: A(198), B(34), C(58), D(65), E(0) #3425555
統計: A(198), B(34), C(58), D(65), E(0) #3425555
詳解 (共 8 筆)
#6525565
這三個很容易搞混

至於草莓的歸屬,說明如下
我看過14th Campbell 真的有這題,答案就如說明,可見中國醫答案其實可以提出釋疑。
13
0
#6375131
23. 依照果實的分類,草莓屬於哪一種果實?
(A) 單花果 (simple fruit)
(B) 聚合果 (aggregate fruit)
(C) 多花果 (multiple fruit)
(D) 合生果 (accessory fruit)
(E) 乾果 (dry fruit)
答案:B
ㅤㅤ
5. The black dots that cover strawberries are actually individual fruits from a flower with multiple carpels. The fleshy and tasty portion of a strawberry derives from the receptacle of the flower. Therefore, a strawberry is ________.
(A) both an aggregate fruit and an accessory fruit
(B) both a multiple fruit and an accessory fruit
(C) both a multiple fruit and an aggregate fruit
(D) both a simple fruit and an aggregate fruit
(E) both a simple fruit and an accessory fruit
答案:A
ㅤㅤ
22. 有關鳳梨所結的果實是屬於下列何種果實?ㅤㅤ
(A) 單果(simple fruit)
(B) 聚合果(aggregate fruit)
(C) 複果(multiple fruit)
(D) 附果(accessory fruit)
答案:C
ㅤㅤ
13. ______ will develop into seeds, and ______ will develop into fruits.
(A) Ovaries, carpels
(B) Carpels, ovules
(C) Ovaries, ovules
(D) Ovules, ovaries
(E) Ovules, carpels
答案:D
12
0
#6390233

3
1