阿摩線上測驗
登入
首頁
>
公職◆政府會計(概要)
>
110年 - 110 公務升官等考試_薦任_會計、審計:政府會計#103724
> 試題詳解
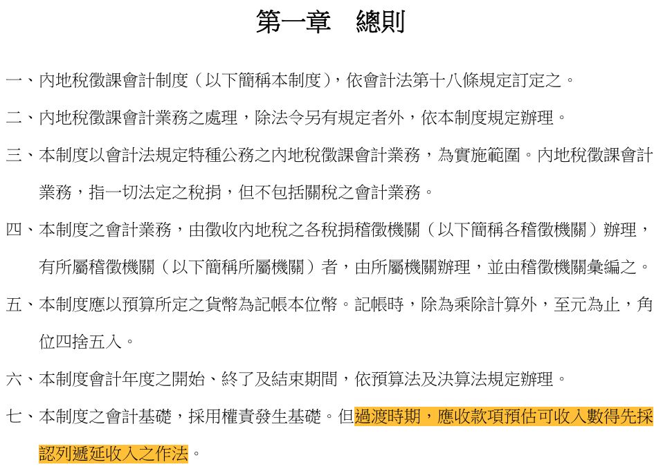
12 依現行各項特種公務會計制度之規定,下列會計制度之應收款項於過渡時期得先採認列遞延收入 之作法者,計有幾項?①國庫出納會計制度 ②關稅徵課會計制度 ③內地稅徵課會計制度 ④國有財產會計制度 ⑤中央公共債務會計制度
(A)1項
(B)2項
(C)3項
(D)4項
答案:
登入後查看
統計:
A(19), B(204), C(38), D(41), E(0) #2800294
詳解 (共 2 筆)
蔡圓圓
B1 · 2021/11/13
#5208430
②關稅徵課會計制度 ③內地稅徵課會計制度...
(共 23 字,隱藏中)
前往觀看
10
0
國家我要加薪
B2 · 2025/04/15
#6374029
關稅徵課會計制度
內地稅徵課會計制度
5
0
相關試題
1 依中央總會計制度規定,下列何者非屬公務機關應編製之財務報表? (A)資本資產表 (B)平衡表 (C)收入支出表 (D)平衡表科目明細表
#2800283
2 審計機關於查核甲機關補助乙直轄市政府之重大交通建設經費,發現甲機關已列支出之款項,乙 直轄市政府尚有部分款項雖已完工驗收,但未完成核銷付款,故減列甲機關支出實現數,並修正 改列應付數,試依中央政府普通公務單位會計制度之一致規定,審計機關修正甲機關時應為之完 整會計分錄? (A)借:預付款,貸:應付款項 (B)借:預付款,貸:資產負債淨額 (C)借:預付款,貸:公庫撥入數 (D)借:預付款,貸:繳付公庫數
#2800284
3 甲機關經管之國有房舍於 107 年間發生火災,火勢迅速延燒鄰近民宅,民宅屋主向甲機關提出國 賠訴訟,截至 107 年底止,各種證據顯示,甲機關很有可能被判賠償$150,000,但 108 年底有新 證據顯示,被判賠償之可能性為 40%,依中央政府普通公務單位會計制度之一致規定,請問甲機 關 108 年底應做何種會計分錄? (A)無須作分錄 (B)借:負債準備 150,000,貸:其他獎補捐助 150,000 (C)借:負債準備 150,000,貸:業務支出 150,000 (D)借:負債準備 150,000,貸:資產負債淨額 150,000
#2800285
4 依據甲機關單位決算會計報告顯示,其帳載預付款 4,337 元、其他應收款 31 元、以前年度撥款於 本年度實現數 6,734 元、繳付公庫數 54,844 元、收入待納庫數 4 元、以前年度撥款於本年度繳還之 其他應收款 2,478 元,退還收入(預收)款 80 元、公庫撥入數 42,470 元,請問歲入實現數為何? (A) 44,756 元 (B) 52,370 元 (C) 57,326 元 (D) 52,362 元
#2800286
5 依中央政府普通公務單位會計制度之一致規定,行政院修正減列支出實現數 500,000 元改列歲出 保留數時,該機關應為之會計分錄為何? (A)借:預付款 500,000,貸:經費支出 500,000;借:歲出保留數 500,000,貸:歲出保留數準 備 500,000 (B)借:其他應收款 500,000,貸:經費支出 500,000 (C)借:其他應收款 500,000,貸:經費支出 500,000;借:歲出保留數 500,000,貸:歲出保留數準 備 500,000 (D)借:歲出保留數 500,000,貸:歲出保留數準備 500,000
#2800287
6 依中央公共債務會計制度之規定,下列關於中央公共債務會計之敘述,何者正確? (A)中央公共債務分內債及外債 (B)會計業務之處理,依該制度規定辦理,其未規定者,依相關法令規定辦理 (C)會計年度之開始、終了及結束期間,依會計法規定辦理 (D)會計制度依會計法第 17 條規定訂定
#2800288
7 依政府會計準則公報及中央政府普通公務單位會計制度之一致規定,下列敘述何者正確? (A)中央政府為興辦公共建設所舉借的公債利息,應予以資本化 (B)甲機關於 110 年 7 月 21 日購入設備並完成運送、安裝、驗收,隨即開始使用。甲機關於 7 月 30 日始支付其應負擔之運費 2 萬元,支付時應借:業務支出 2 萬元,貸:公庫撥入數 2 萬元 (C)乙機關配合政策,於 110 年 7 月 3 日參與 P 公司現金增資,以 1 億元取得該公司增資後 30%股 權。同年 8 月 15 日乙機關獲配 P 公司現金股利 1.67 億元時,應借:繳付公庫數 1.67 億元,貸: 採權益法之投資評價調整 1.67 億元 (D)丙機關經管礦場已開採 10 年,110 年 7 月 31 日宣布發現新礦脈且具開採價值,同年 1 月至 7 月已支付之探勘費用,無須轉列遞耗資產
#2800289
8 甲公務機關配合辦公大樓興建完成搬遷進駐,將原租用辦公廳舍辦理解約停租,並收回多年前支 付之押金,試依中央政府普通公務單位會計制度之一致規定,甲機關於收回押金繳庫時應為之完 整會計分錄? (A)借:存出保證金,貸:公庫撥入數 (B)借:公庫撥入數,貸:存出保證金 (C)借:繳付公庫數,貸:存出保證金 (D)借:資產負債淨額,貸:存出保證金
#2800290
9 依中央公共債務會計制度之規定,下列分類科目屬其經理機構所應設置者,計有幾項?①預算控 制類 ②資產類 ③負債類 ④淨資產類 ⑤收入類 ⑥支出類 (A)1項 (B)3項 (C)4項 (D)6項
#2800291
10 依關稅徵課會計制度之規定,其會計科目應分為幾類、幾級? (A) 3 類、2 級 (B) 3 類、4 級 (C) 5 類、2 級 (D) 5 類、4 級
#2800292
相關試卷
114年 - 114 地方政府公務特種考試_四等_會計:政府會計概要#134672
2025 年 · #134672
114年 - 114 地方政府公務特種考試_三等_會計:政府會計#134669
2025 年 · #134669
114年 - 114 公務升官等考試_薦任_會計、審計:政府會計#133140
2025 年 · #133140
114年 - 114 原住民族特種考試_四等_會計:政府會計概要#130946
2025 年 · #130946
114年 - 114 高等考試_三級_會計:政府會計#128607
2025 年 · #128607
114年 - 114 普通考試_會計:政府會計概要#128511
2025 年 · #128511
114年 - 114 退除役軍人轉任公務人員特種考試_三等_會計:政府會計#127775
2025 年 · #127775
114年 - 114 退除役軍人轉任公務人員特種考試_四等_會計:政府會計概要#127770
2025 年 · #127770
114年 - 114 關務特種考試_三等_關稅會計(選試英文):政府會計#126648
2025 年 · #126648
113年 - 113 地方政府公務特種考試_四等_會計:政府會計概要#124403
2024 年 · #124403