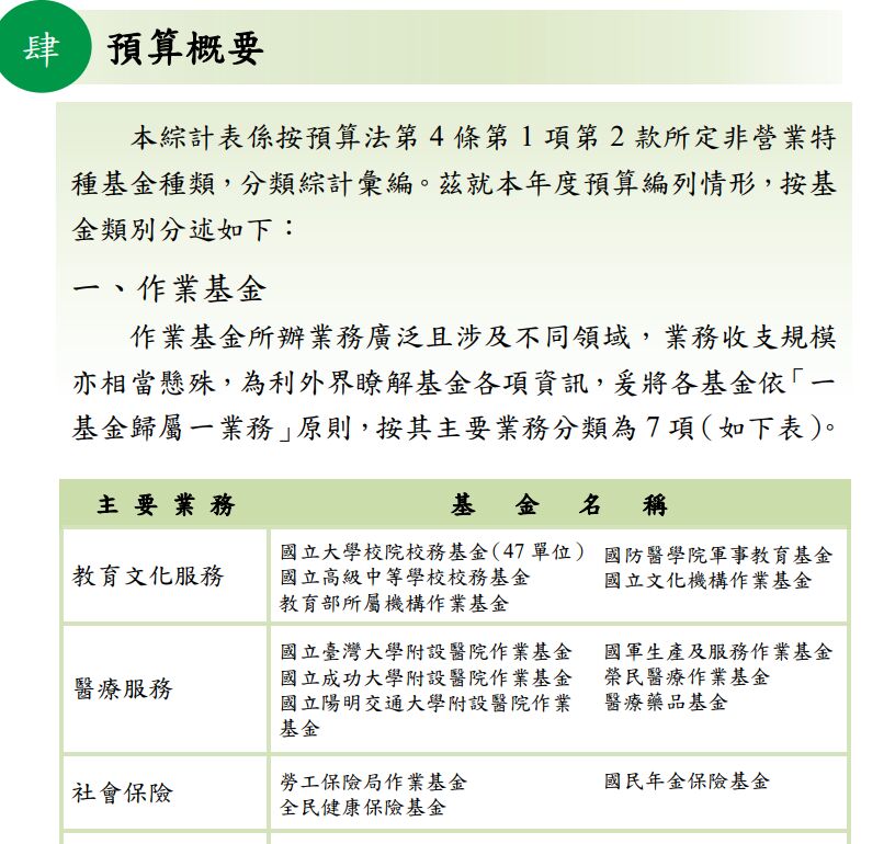
12 依預算法及決算法規定,下列特種基金何者不綜計列入中央政府總決算附屬單位決算及綜計表 (非營業部分)內?
(A)勞工保險局作業基金
(B)保險業務發展基金
(C)全民健康保險基金
(D)國民年金保險基金
答案:登入後查看
統計: A(24), B(90), C(12), D(43), E(0) #3481340
統計: A(24), B(90), C(12), D(43), E(0) #3481340
詳解 (共 2 筆)
#6826011
(A)(C)(D)為作業基金,預算和決算皆編制在綜計表 (非營業部分)內

(B)為信託基金,不列入綜計表內,僅以附註方式揭露表達

以上圖片來源:行政院主計總處

(B)為信託基金,不列入綜計表內,僅以附註方式揭露表達

以上圖片來源:行政院主計總處
5
0