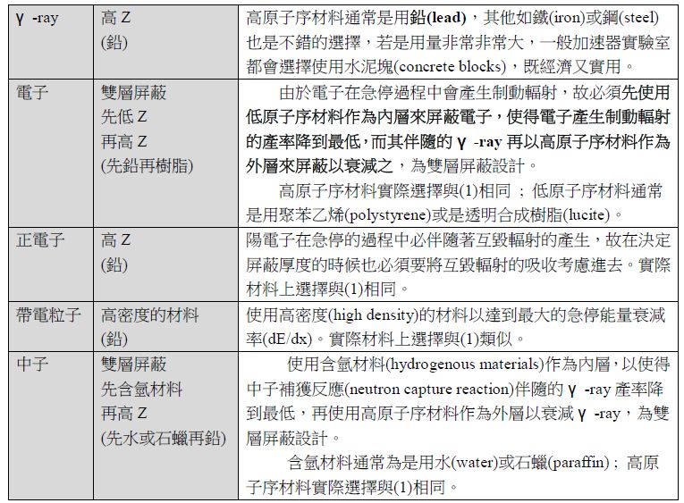
12.若要減少屏蔽時產生制動輻射,下列屏蔽材料何者為宜?
(A)以上皆可。
(B)含鉛量高的物質
(C)原子序數高的物
質
(D)原子序數低的物質
答案:登入後查看
統計: A(0), B(1), C(18), D(19), E(0) #1093062
統計: A(0), B(1), C(18), D(19), E(0) #1093062
詳解 (共 2 筆)
#3475560

0
0
#4321406
答案:原子序數低的物質
0
0