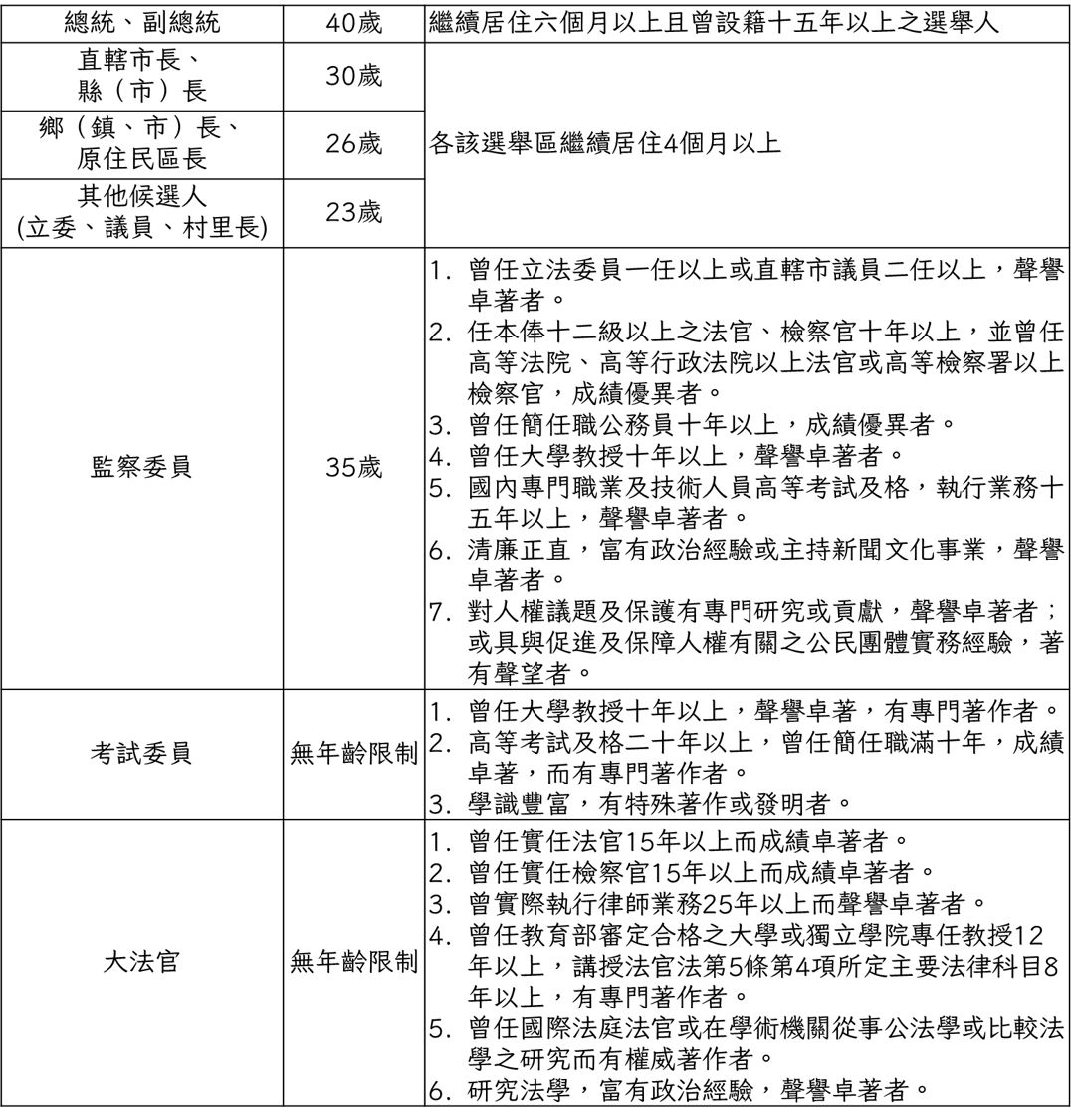
1294監察院監察委員,須年滿幾歲始得擔任?
(A)三十五歲
(B)三十歲
(C)二十五歲
(D)四十歲
答案:登入後查看
統計: A(601), B(245), C(101), D(94), E(0) #780959
統計: A(601), B(245), C(101), D(94), E(0) #780959
詳解 (共 3 筆)
#2433551
根據監察院組織法第3-1條
監察委員的年齡限制至少要35歲以上,而且要經過總統提名。立法院同意任命的
其他關於年齡的限制就像是議員只要23歲,縣市首長要30歲,
總統要40歲還要在台灣的居住地設籍4個月,但是選總統要設籍6個月
如果我被選成最佳解答卻有設置鑽石販賣麻煩說一下,我不喜歡給人白白花冤枉錢
104
0
#6341368

6
0