13 下列人員何者不適用公務人員保障法?
(A)法定機關依法任用之有給專任人員
(B)公立學校編制內職員
(C)外交領事人員
(D)政務人員

答案:登入後查看
統計: A(105), B(327), C(110), D(3766), E(0) #3143964

詳解 (共 7 筆)

#5916775

參考資料來源:全國法規資料庫
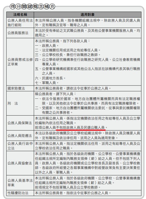
公務人員保障法§3
本法所稱公務人員,係指法定機關(構)及公立學校依公務人員任用法律任用之有給專任人員。

77
1
#5917086
下列人員何者不適用公務人員保障法? D ...
(共 289 字,隱藏中)
前往觀看
11
0
#5912991
公務人員保障法Q&A 依公務人員...
(共 160 字,隱藏中)
前往觀看
11
5
#5913032
13 下列人員何者不適用公務人員保障法...
(共 312 字,隱藏中)
前往觀看
11
0
#5913543
公務人員保障法第3條規定:「本法所稱公務...
(共 93 字,隱藏中)
前往觀看
10
1
#6148433
667fee63b9ba5.jpg
0
0
#6132566

速記:

公務人員保障法、公務員任用法:文官
公懲法、公服法:文官、政務官
國賠:最廣義公務員
0
0

私人筆記 (共 6 筆)

私人筆記#5747117
未解鎖
13.     ...
(共 499 字,隱藏中)
前往觀看
9
1
私人筆記#7488664
未解鎖
正確答案:(D) 政務人員 解析:依公...
(共 381 字,隱藏中)
前往觀看
4
0
私人筆記#5883141
未解鎖
公務人員保障法3 本法所稱公務人員,係指...
(共 51 字,隱藏中)
前往觀看
2
1
私人筆記#5412202
未解鎖
公務人員保障法第3條本法所稱公務人員,係...
(共 210 字,隱藏中)
前往觀看
2
0
私人筆記#6012289
未解鎖
來源 4.公務人員保障法(狹義)(1)公...
(共 204 字,隱藏中)
前往觀看
1
0
私人筆記#5404855
未解鎖
公務人員定義(公務人員保障法第3條):本...
(共 255 字,隱藏中)
前往觀看
0
0