13.依據課綱的幼兒學習評量指標,「能運用視覺藝術素材表達想法或情感」屬於下列哪 一個核心素養?
(A)表達溝通
(B)覺知辨識
(C)想像創造
(D)關懷合作

答案:登入後查看
統計: A(3178), B(101), C(1522), D(18), E(0) #2330993

詳解 (共 10 筆)

#4553002

603072d009245.jpg

67
1
#4744356

結尾是想法或情感的評量指標都是表達溝通

54
0
#4021985


(共 1 字,隱藏中)
前往觀看
19
0
#4054818

以創新的精神和多樣的方式表達對生活環境中人事物的感受  想像創造

13
0
#4608671


(共 1 字,隱藏中)
前往觀看
11
0
#4022004
資料來源:幼兒學習評量手冊 p.25 表...
(共 119 字,隱藏中)
前往觀看
11
0
#4036450
表示達溝通核心素養的評量指標:• 能運用...
(共 96 字,隱藏中)
前往觀看
10
0
#4575388
幼兒園教保活動課程-幼兒評量手冊 P.3...
(共 29 字,隱藏中)
前往觀看
7
0
#4058634
樓上回答的是想像創造的核心素養,題目問的...
(共 31 字,隱藏中)
前往觀看
3
1
#5451423

https://www.ece.moe.edu.tw/ch/filelist/.galleries/filelist-files/0506.pdf

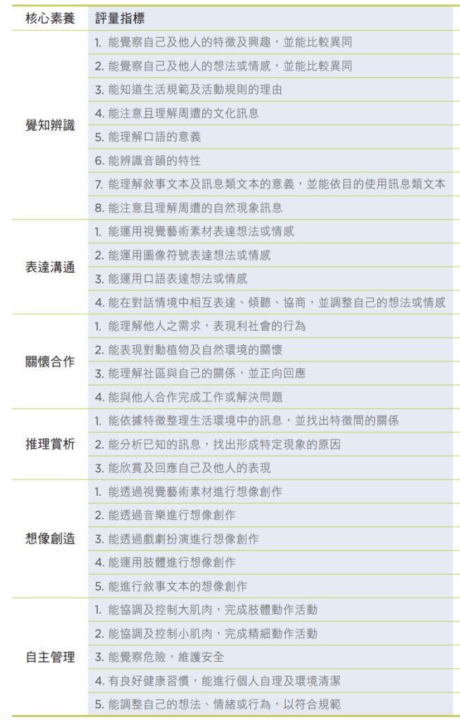
幼兒園教保活動課程大綱的幼兒學習評量指標一覽表

覺知辨識核心素養的評量指標:
• 能覺察自己及他人的特徵及興趣,並能比較異同
• 能覺察自己及他人的想法或情感,並能比較異同
• 能知道生活規範及活動規則的理由
• 能注意且理解周遭的文化訊息
• 能理解口語的意義
• 能辨識音韻的特性
• 能理解敘事文本及訊息類文本的意義,並能依目的使用訊息類文本
• 能注意且理解周遭的自然現象訊息


    表達溝通核心素養的評量指標:
• 能運用視覺藝術素材表達想法或情感
• 能運用圖像符號表達想法或情感
• 能運用口語表達想法或情感
• 能在對話情境中相互表達、傾聽、協商,並調整自己的想法或情感


    關懷合作核心素養的評量指標:
• 能理解他人之需求,表現利社會的行為
• 能表現對動植物及自然環境的關懷
• 能理解社區與自己的關係,並正向回應
• 能與他人合作完成工作或解決問題


推理賞析核心素養的評量指標:
• 能依據特徵整理生活環境中的訊息,並找出特徵間的關係
• 能分析已知的訊息,找出形成特定現象的原因
• 能欣賞及回應自己及他人的表現


想像創造核心素養的評量指標:
• 能透過視覺藝術素材進行想像創作
• 能透過音樂進行想像創作
• 能透過戲劇扮演進行想像創作
• 能運用肢體進行想像創作
• 能進行敘事文本的想像創作


    自主管理核心素養的評量指標:
• 能協調及控制大肌肉,完成肢體動作活動
• 能協調及控制小肌肉,完成精細動作活動
• 能覺察危險,維護安全
• 有良好健康習慣,能進行個人自理及環境清潔
• 能調整自己的想法、情緒或行為,以符合規範

2
0

私人筆記 (共 2 筆)

私人筆記#4264346
未解鎖
一定要留意,只要有.........想法...
(共 51 字,隱藏中)
前往觀看
14
1
私人筆記#5019808
未解鎖
表達溝通的指標 都是「......想法或...
(共 171 字,隱藏中)
前往觀看
8
0