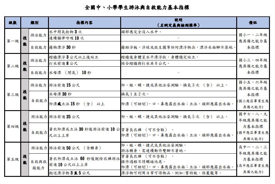
14.小明今年剛升上高一,即將參與學校游泳課程,依據教育部體育署所發布的全國中、小學學生游泳與自救能力基本指標,請問小明目前應具備第幾級能力?
(A)第二級
(B)第三級
(C)第四級
(D)第五級
答案:登入後查看
統計: A(18), B(104), C(662), D(183), E(0) #3228402
統計: A(18), B(104), C(662), D(183), E(0) #3228402
