阿摩線上測驗 登入

試題詳解

試卷:114年 - 114 臺北市公立國民小學教師聯合甄選初試基礎類科知能試題:國語文#127097 | 科目:教甄◆國文(國小幼兒)

試卷資訊

試卷名稱:114年 - 114 臺北市公立國民小學教師聯合甄選初試基礎類科知能試題:國語文#127097

年份:114年

科目:教甄◆國文(國小幼兒)

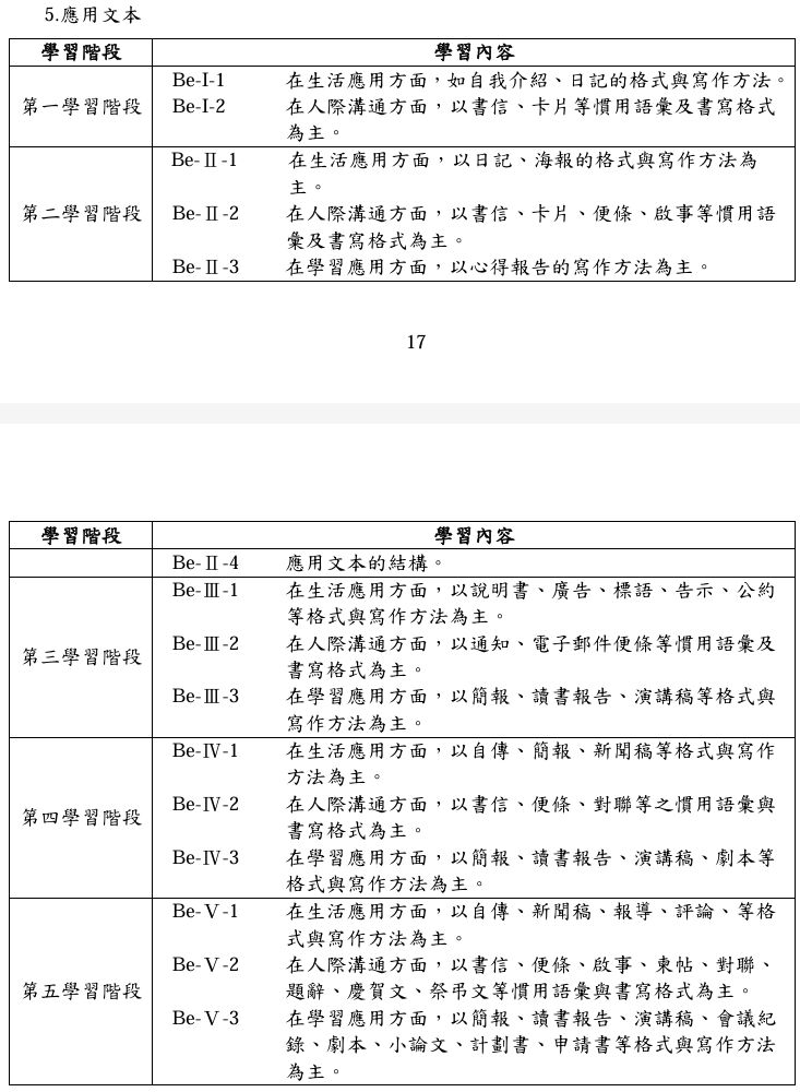
14. 國語文領綱學習內容中,關於「應用文本」的學習順序,下列何者正確?
(A)書信→便條→通知
(B)便條→心得報告→書信
(C)日記→讀書報告→卡片
(D)標語→啟事→自我介紹

正確答案:登入後查看

詳解 (共 3 筆)

推薦的詳解#6427346
未解鎖


(共 1 字,隱藏中)
前往觀看
42
0
推薦的詳解#6427326
未解鎖


(共 1 字,隱藏中)
前往觀看
11
0
推薦的詳解#6429039
未解鎖
第一階段 自我介紹、日記、書信、...
(共 91 字,隱藏中)
前往觀看
10
0

私人筆記 (共 1 筆)

私人筆記#7428896
未解鎖
(A) 書信 → 便條 → 通知 ✅ ...
(共 298 字,隱藏中)
前往觀看
3
0