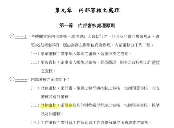
17 依中央政府普通公務單位會計制度之一致規定,內部審核中之財務審核,不包括下列那一項?
(A)會計審核
(B)預算審核
(C)收支審核
(D)現金審核
答案:登入後查看
統計: A(58), B(38), C(21), D(276), E(0) #3184325
統計: A(58), B(38), C(21), D(276), E(0) #3184325
詳解 (共 5 筆)
#6198547
現金是''財物''審核
0
0
#7029391

0
0
#6236652
現金是財‘物’
0
0