18 關於英國與美國國會的敘述,下列何者錯誤?
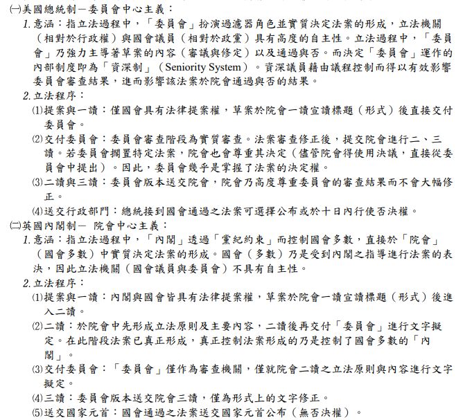
(A)英國國會為論壇型立法部門(arenalike legislature),美國國會為轉換型立法部門(transformative legislature)
(B)英國國會運作為院會中心主義,美國國會運作為委員會中心主義
(C)在英國,委員會審查階段在院會一讀與二讀之間;在美國,委員會審查階段在院會二讀與三讀之間
(D)英國國會為不對等的國會兩院制,美國國會是較為對等的國會兩院制
答案:登入後查看
統計: A(261), B(316), C(1719), D(361), E(0) #3126815
統計: A(261), B(316), C(1719), D(361), E(0) #3126815
