阿摩線上測驗 登入

試題詳解

試卷:114年 - 114 普通考試_社會行政:社會工作概要#128488 | 科目:高普考/三四等/高員級◆社會工作

試卷資訊

試卷名稱:114年 - 114 普通考試_社會行政:社會工作概要#128488

年份:114年

科目:高普考/三四等/高員級◆社會工作

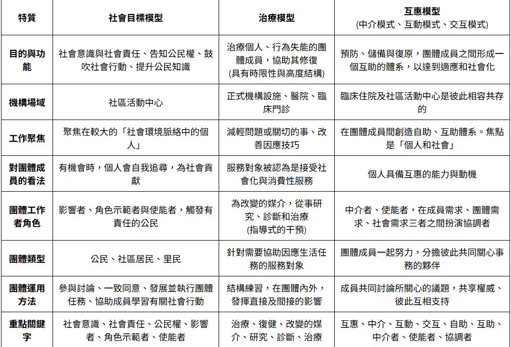
19 關於團體工作模式的敘述,下列何者正確?
(A)社會目標模式裡的中心概念是社會意識與社會責任
(B)互惠模式裡的社會工作者所扮演的是影響者的角色
(C)社會目標模式裡的社會工作者扮演的是變遷媒介者
(D)互惠模式裡團體,支持成員發揮創新、正向的社會功能

正確答案:登入後查看

私人筆記 (共 1 筆)

私人筆記#7560426
未解鎖
正確答案是 (A) 社會目標模式裡的中...
(共 874 字,隱藏中)
前往觀看
2
0