19. 在基因療法 (gene therapy) 中,為何選擇腺病毒作為基因傳遞載體的常用選項之一?
(A) 腺病毒載體能在非分裂細胞中高效傳遞基因且不會整合到宿主基因組
(B) 腺病毒載體能永久整合到宿主細胞基因組中,而能提供穩定的基因表現
(C) 腺病毒載體只能作用於特定的免疫細胞中,避免非目標細胞感染
(D) 腺病毒載體能夠同時攜帶多個基因,可以增加治療靈活性
統計: A(139), B(62), C(56), D(36), E(0) #3373881
詳解 (共 2 筆)
選項A正確,因為它準確說出了腺病毒載體的兩個重要特性,這兩點讓腺病毒載體在基因治療中特別有價值:
1. 腺病毒載體能在非分裂細胞中高效傳遞基因
2. 腺病毒載體不會整合到宿主基因組
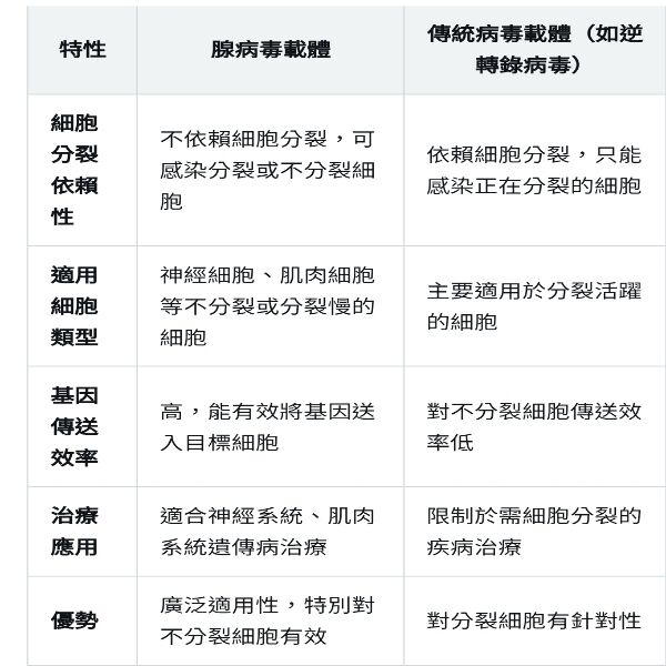
1. 腺病毒可以把基因送進"不分裂的細胞中":
像神經細胞或肌肉細胞這種不太會分裂的細胞,傳統的病毒載體(例如逆轉錄病毒)很難將基因送進去。
但腺病毒不一樣,它不管細胞有沒有分裂,都能把基因「送貨到位」。所以對於治療神經系統或肌肉系統的遺傳病特別有效。
相對於傳統的病毒載體(比如逆轉錄病毒),腺病毒載體可以幫基因治療把基因送到一些「不愛分裂」或「分裂很慢」的細胞裡,比如神經細胞(腦細胞)和肌肉細胞。
為什麼這很重要呢?因為有些遺傳疾病會影響這些不分裂的細胞,而傳統的病毒載體(比如逆轉錄病毒)只能對付那些正在分裂的細胞,對不分裂的細胞就沒轍了。所以,腺病毒載體現在代替轉錄病毒成為更好的基因療法工具,不管細胞分不分裂,它都能把基因送到正確的地方,幫忙治療這些細胞相關的疾病,比如神經或肌肉的遺傳病。

2. 腺病毒載體不會把基因插進宿主DNA裡面:
有些病毒(例如慢病毒)會把基因直接插入人體細胞的基因組中,這有可能導致基因突變或癌症。
而腺病毒載體不會這樣,它的基因會暫時存在細胞內、發揮作用,但不會干涉或改變原本的DNA設計圖
這讓它在安全性上大大加分,特別適合不想永久改變基因的治療方式或疫苗開發。
腺病毒攜帶的外源基因不會插入宿主細胞的基因組中,這種特性顯著降低了插入突變風險,相較於整合型載體(如慢病毒),腺病毒提供了更高的安全保障
整合型載體如慢病毒會將外源基因插入宿主DNA中,若意外感染非目標細胞時,可能引發插入突變。雖然這種情況發生機率不高,但若外源基因恰好插入關鍵位置(如癌基因調控區域附近),長期下來可能增加癌變風險。
(A) 腺病毒載體能在非分裂細胞中高效傳遞基因且不會整合到宿主
對,腺病毒最常被使用的原因,可感染非分裂細胞且不會改變宿主基因組,安全性較高。
(B)
"逆轉錄病毒和慢病毒才會整合到基因組(X)錯
腺病毒載體 不會把基因插入到宿主的 DNA 裡,所以它的基因表現通常只是暫時的;如果想要基因永久存在,則要用 慢病毒或逆轉錄病毒,因為它們可以把基因整合進宿主基因組。
所以B選項不對
C) 腺病毒載體只能作用於特定的免疫細胞中,避免非目標細胞感染
⒳錯。不是只能作用在特定免疫細胞中,實際上:
腺病毒載體不是只針對免疫細胞,它其實能感染多種不同類型的細胞,所以無法只限制在特定免疫細胞中。例如,腺病毒可以進入肝臟的肝細胞,把基因送進去;同樣也能感染呼吸道的肺上皮細胞;甚至腎細胞或心肌細胞也有可能被感染。只要細胞表面有腺病毒能辨識的受體,它就可以進入,因此腺病毒的感染範圍其實很廣,不只限於免疫細胞。
(D)選項錯,
腺病毒載體的基因攜帶能力是有限的:
腺病毒載體的基因載體容量通常較小
一般只能攜帶约7.5-8.5 kb的外源基因
不能同時攜帶多個大基因
所以D選項"腺病毒載體能夠同時攜帶多個基因"是不正確的。