2 下列何者為歐盟於 2000 年建立,可供歐盟會員國辨識曾經因非法進入歐盟其他會員國而遭到逮
捕和尋求庇護者之系統?
(A)歐洲邊境監控系統(EUROSUR)
(B)申根資訊系統(SIS)
(C)歐洲移民資料庫(EURODAC)
(D)歐洲邊境管理局(FRONTEX)
答案:登入後查看
統計: A(122), B(80), C(326), D(59), E(0) #2052228
統計: A(122), B(80), C(326), D(59), E(0) #2052228
詳解 (共 4 筆)
#4157235
【補充】
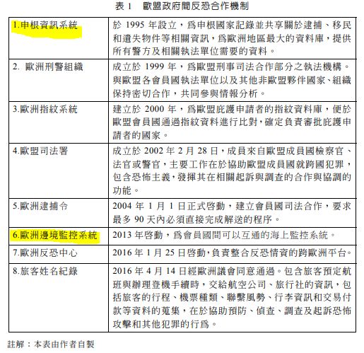
資料來源【長庚人文社會學報 10:2(2017),163-189,歐盟反恐政策及機制分析,作者:高佩珊】
http://cgjhsc.cgu.edu.tw/data_files/10_2_1.pdf


22
0
#5149990
以下是大家討論的重點整理:
A.歐盟邊境監控系統(EUROSUR)
→2013→海上監控系統
B.申根資訊系統(SIS)
→1995→申根國家關於逮補、移民及遺失物件之系統
C.歐洲移民資料庫(EURODAC)
→2000→備存尋求庇護者和非正規入境者的指紋資料,可用於識別在多於一國重複申請庇護的個案、曾因非法進入歐盟其他會員國而遭到逮捕及識別尋求庇護者第一個踏足的國家。
D.歐洲邊境管理局(FRONTEX)
→2004→此機構旨在確保該地區的邊境成員國和申根地區邊界的完整性得到充分的保護。
15
0
#3602095
歐洲移民資料庫(EURODAC)備存尋求庇護者和非正規入境者的指紋資料,可用於識別在多於一國重複申請庇護的個案、曾因非法進入歐盟其他會員國而遭到逮捕及識別尋求庇護者第一個踏足的國家。
10
0
#4516432
曾經因非法進入歐盟其他會員國而遭到逮捕和尋求庇護者
1
1