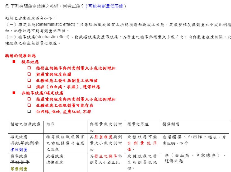
2. 有關確定效應的敍述,正確的組合為何?
A 全部均為軀體效應 B 有低限劑量存在
C 劑量愈高,發生頻度也變高 D 不管劑量多低,傷害的程
度不變
(A) AB
(B) AC
(C) BC
(D) BD
答案:登入後查看
統計: A(23), B(2), C(11), D(2), E(0) #1093811
統計: A(23), B(2), C(11), D(2), E(0) #1093811
詳解 (共 1 筆)
#3477935

0
0