20. 決策者傾向於延續過去的決策方向,而使決策落入無法自拔的陷阱裡,這是決策中常見的何種認知偏見?
(A)贏家的詛咒 (winner’s curse)
(B)不理性的擴大承諾 (escalation of commitment)
(C)過分自信的判斷 (overconfidence effect)
(D)看待問題時採取有限的觀點或框架(limited perspective and the framing of problem)

答案:登入後查看
統計: A(225), B(1109), C(185), D(454), E(0) #2799317

詳解 (共 5 筆)

#5244071

(A)贏家的詛咒 (winner's curse)

對自我經營能力過於樂觀所造成的結果

因過於自信,以較高於市價的價格去併購對手(也用於在拍賣中出價過高,超越拍賣品實際價值)

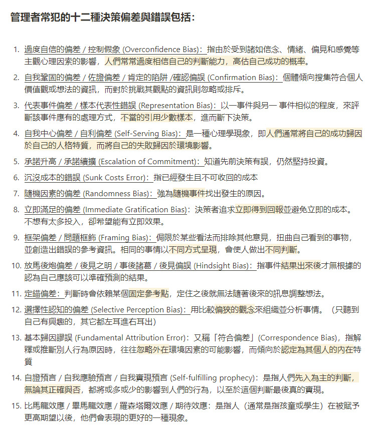
(B)不理性的擴大承諾 (escalation of commitment)

當某個體或團體面對日益增高的負面結果,反而會持續合理化既存的決策、動作和投資的現象,而非改變它們

※本質在於「沉沒成本」謬誤

(C)過分自信的判斷 (overconfidence effect)

受到諸如信念、情緒、偏見和感覺等主觀心理因素的影響,人們常常過度相信自己的判斷能力,高估自己成功的概率,認為自己的知識準確性比事實中的程度更高的一種信念

82
0
#5981916
29
0
#5200618
題目問, 決策者傾向於延續過去的決策方向...
(共 162 字,隱藏中)
前往觀看
10
1
#5291696
承諾升高
8
1
#7291445
不理性的擴大承諾是指決策者面對失敗的結...
(共 252 字,隱藏中)
前往觀看
1
0

私人筆記 (共 1 筆)

私人筆記#4583960
未解鎖
決策者傾向於延續過去的決策方向,而使決...
(共 263 字,隱藏中)
前往觀看
9
1