阿摩線上測驗
登入
首頁
>
教甄◆國文(國小幼兒)
>
110年 - 110 臺北市公立國民小學教師聯合甄選初試基礎類科知能試題:國文#98852
> 試題詳解
試題詳解
試卷:
110年 - 110 臺北市公立國民小學教師聯合甄選初試基礎類科知能試題:國文#98852 |
科目:
教甄◆國文(國小幼兒)
試卷資訊
試卷名稱:
110年 - 110 臺北市公立國民小學教師聯合甄選初試基礎類科知能試題:國文#98852
年份:
110年
科目:
教甄◆國文(國小幼兒)
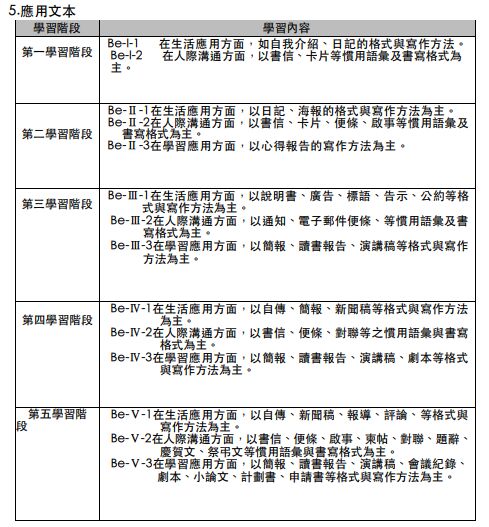
20. 《十二年國民基本教育課程綱要-國語文領域》在國小階段要學習「自我介紹」、「簡報」、「標語」等內容,上述 學習內容屬於下列哪一種文本?
(A)記敘文本
(B)應用文本
(C)抒情文本
(D)說明文本
正確答案:
登入後查看
詳解 (共 4 筆)
蝦皮:警察法規白話解題
B1 · 2021/05/17
推薦的詳解#4728401
未解鎖
「自我介紹」、「簡報」、「標語」→應用文...
(共 572 字,隱藏中)
前往觀看
27
0
:-)
B2 · 2021/06/17
推薦的詳解#4808896
未解鎖
應用文本 Be-I-1 在生活應用方面...
(共 130 字,隱藏中)
前往觀看
18
0
R
B4 · 2022/01/26
推薦的詳解#5321769
未解鎖
(共 1 字,隱藏中)
前往觀看
11
1
超強筆記 最短捷徑 IG:insistteacher520
B6 · 2024/03/01
推薦的詳解#6037009
未解鎖
(共 1 字,隱藏中)
前往觀看
9
0