22 某社會工作者對經濟弱勢之受助家庭態度消極和不尊重,辯稱: 「這些人都是福利依賴者,就算自
己積極幫助也沒有用,反正他們也不會想改變什麼。」依據 Bandura(1986)的道德解離(moral disengagement)理論,上述情形屬於下列何種行為反應?
(A)責任存有
(B)以權謀私
(C)責任分散
(D)非人性化
答案:登入後查看
統計: A(291), B(122), C(505), D(838), E(0) #3284891
統計: A(291), B(122), C(505), D(838), E(0) #3284891
詳解 (共 4 筆)
#6230422
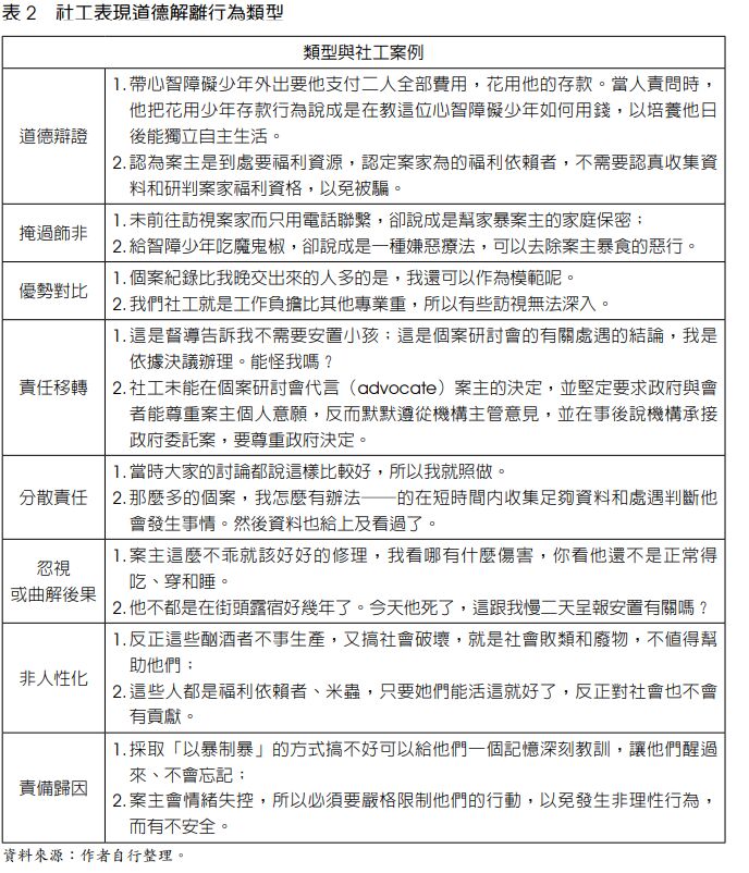
資料來源:社會季刊_Bandura道德解離論在社會工作專業倫理之運用 作者:曾華源、林鈺洲


49
0
#6237472
犯罪事件讓我們想問「為何人類會作出這樣侵犯他人權益的行為?」。關於這個問題,Bandura在1990年代開始就在關注並展開研究。
ㅤㅤ
- 道德發展
在介紹Bandura關於違反道德行為的研究之前,我們需要先簡單說明Bandura是如何理解道德發展的。
Bandura的道德發展理論主要是基於社會學習理論(Social Learning Theory),他認為道德行為是透過觀察和模仿他人的行為而學習來的,而不僅僅是內化的價值或規範。根據Bandura的觀點,道德發展是一個持續的過程,並且受環境、認知、和情感等多重因素影響。
- 觀察學習(Observational Learning):孩子通過觀察他人的行為和行為後果來學習道德標準。
- 自我調節(Self-Regulation):個體會根據內部標準和社會反饋來調節自己的行為。
- 強化和懲罰(Reinforcement and Punishment):行為的結果會影響未來行為的重複可能性。正強化(如獎勵)和負強化(如避免懲罰)都能促進道德行為。
- 道德解離
道德解離(Moral Disengagement)是Bandura在道德行為研究中的另一個重要貢獻。這個理論試圖解釋為什麼有些人能在違反自己道德標準的情況下仍然行為自若,而不感到內疚或悔恨。也是指人們透過某些心理機制,使自己的行為與道德標準脫鉤,因而成為不道德行為防衛或合理化的過程。 道德解離的主要表現特徵包括:
- 道德正當化/合理化(Moral Justification):將不道德行為合理化為為了某個崇高目標。
- 優雅/委婉的語言標籤(Euphemistic Labeling):使用委婉語來淡化行為的嚴重性。
- 有利比較(Advantageous Comparison):將自己的行為與更嚴重的不道德行為相比,以降低自我譴責。
- 責任分散(Displacement of Responsibility):將責任推給他人或權威。
- 責任分散化(Diffusion of Responsibility):將責任分散到整個群體,降低個人的責任感。
- 忽視或歪曲後果(Disregard or Distortion of Consequences):忽視或淡化行為帶來的負面後果。
- 去人性化/貶低受害者(Dehumanization):視受害者為不值得同情或非人化。
- 道德解離的實驗
Bandura設計了三個實驗來驗證認知歷程是如何影響人們對於不道德行為的詮釋的。
- 懲罰行為實驗:
實驗內容與流程:
- 參與者被分配為監督者,負責懲罰一組解題者。
- 實驗操縱了兩個主要變量:責任分散(個人/集體)和受害者描述(人性化/去人性化/中性)。
- 監督者可以對解題者施加不同強度的電擊作為懲罰。
- 實際上並未對解題者施加真正的電擊。
結果與發現:
- 當責任被分散到群體中時,人們表現出更高的懲罰性。
- 當受害者被去人性化描述時,人們更容易施加嚴厲的懲罰。
- 責任分散和去人性化結合時,懲罰性行為達到最高水平。
- 相反,當個人承擔責任且受害者被人性化描述時,懲罰性行為最低。
- 服從權威實驗 (基於Milgram的實驗設計):
實驗內容與流程:
- 參與者被告知要在一項學習實驗中擔任"教師"角色。
- 他們被指示在"學習者"(實際上是實驗同謀)答錯時給予電擊懲罰。
- 實驗操縱了權威人物的合法性和proximity(親近程度)。
結果與發現:
- 權威越合法、越接近,參與者完全服從施加處罰的指令的比例就越高。
- 當受害者的痛苦變得更明顯和個人化時,完全服從的比例降低。
- 道德解離傾向與攻擊性行為關係研究:
研究內容:
- 測量青少年的道德解離傾向。
- 評估他們的攻擊性和違法行為。
結果與發現:
- 道德解離程度較高的青少年更容易參與攻擊性和違法行為。
- 道德解離影響了多個中介因素,如愧疚感降低、親社會行為減少等,這些因素進一步導致了更多的反社會行為。
- 改善道德解離行為的方法
Bandura提出以下幾個方向作為改善道德解離的參考:
- 增強社會監督和制衡機制
- 提高公眾對道德解離的認識
- 揭露美化有害行為的語言
- 加強制度對不道德行為的制裁
- 培養兒童的道德推理能力
- 通過同伴榜樣促進道德參與
- 建立保護人性化行為的社會制度
6
1