22. 某生一再感到強烈又無法控制的短暫、突然又無緣故的焦慮,此種焦慮在DSM-IV 稱之為
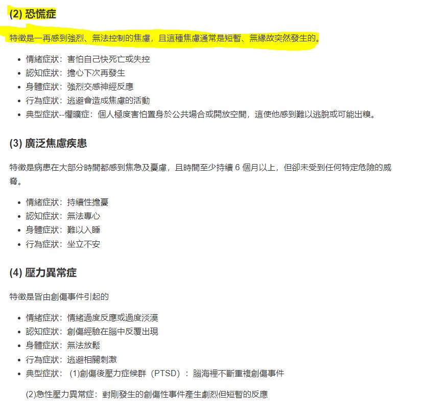
(A) 恐懼症
(B) 恐慌症
(C) 泛焦慮症
(D) 壓力異常症
統計: A(13), B(480), C(264), D(11), E(0) #49922
詳解 (共 6 筆)
B.泛焦慮症-指的是過度且持續不斷的擔心莫名的事物,且沒有一定的對象,沒有理由。
C.恐慌症-獨特且不可預期的生活反應,造成瀕死的害怕。恐慌發作卻是毫無原由的。
From: 中心診所醫院精神科 王克民醫師
Comments恐慌症是一種常見的慢性疾病,更是急診室中的常客,主要症狀為心悸、呼吸急促、焦慮及恐懼等,因為常被患者及第一線的醫生誤認為心臟病發作或有某些重大潛在的疾病,而做了許多不必要的檢查,非但浪費了醫療資源,延誤了治療時效,更導致病患的社會功能、職業功能的障礙及經濟拮据。在此我們做一簡易的介紹,提供第一線醫生、病患及家屬對恐慌症的認識。
恐慌症的特徵是自發性的(SPONTANEOUS ATTACK)恐慌發作(PANIC ATTACK),主要症狀是在事先毫無預警情況下,突然發生極度的恐懼、害怕和不適感,同時伴隨著心悸、大汗、顫抖、呼吸急促或窒息的感覺、胸痛或胸部不適、噁心或腹部不適、頭昏或頭重腳輕、自我感喪失、脫離現實、怕自己失去控制或發瘋、恐懼即將要死去、感覺異常、潮濕或發冷等症狀。在精神科的診斷手冊中至少要有上列四個或更多的症狀,而且反覆發作,並與外界環境中的刺激等因素無關,以及最少需要發作兩次以上才能確定診斷。
這一突來的發作大約在數分鐘或更短的時間內很快的達到一高峰,同時患者有一種大難臨頭即將要被毀滅的感覺,而急於立刻逃離現場。發病時患者常到急診室去尋求治療,他們常描述有極度的恐懼、害怕、焦慮,認為自己即將死亡、失去控制、心臟病發作或中風,及將要發狂等等。恐慌發作(PANIC ATTACK)的重覆發生常常併有PHOBIC AVOIDANCE和懼曠症(AGORAPHOBIA),臨床發現70%~90%的恐慌症患者有AVOIDANCE。30%~40%的恐慌症合併懼曠症,以致患者有怕搭乘飛機,公共汽車,不敢開車或開車上高速公路,嚴重的則害怕一人在家及不敢上街等等。在恐慌症患者中有50%~65%會發生重鬱症,將近1/3的患者同時有恐慌症及重鬱症兩者存在,憂鬱症常在恐慌症之前發病。另外的2/3患者重鬱症與恐慌症同時或在恐慌症之後發生。某些病患因不斷飲酒或服用鎮靜劑、安眠藥等藥物來減除焦慮,結果造成了酒癮或藥癮。由於恐慌症發作,也可使人的生活品質降低,包括社會及婚姻生活障礙及經濟上的依賴別人等。
恐慌症主要在青春期及成人期的早期發生,另一部份人發生在35~40歲之間,有少數病患在兒童期發病,45歲以後發病的較少,其病程為慢性,有些病例在突發一次恐慌發作後,相隔幾年後再發。懼曠症可在病程中任何時間發作,但經常在發病的第一年發生。某些病例,恐慌發作減輕或緩解而懼曠症也隨之減緩,另一部份不論恐慌發作存在與否,而懼曠症則變為慢性化了。
恐慌發作的次數和輕重程度因人而異,有的人一週一次發作很規律,一直持續幾個月。有些人在一週內天天有短暫的發作,然後間隔數週或數月沒有發作,也有人在幾年中很少發作,在臨床上所見到的不一定和上述的發作完全符合,有人突然發生恐懼、焦慮,而僅合併少數上述的幾個症狀。
由於煩惱恐慌發作的它的影響,許多恐慌症的病患經常或斷斷續續的感到焦慮,這種焦慮並非針對某一種特殊場所或事物而產生的。他們常把身體上的某一小症狀或因藥物引起來的一些小小副作用,預期為一場重大疾病的來臨,例如頭痛常常會誤認為長了腦瘤等等。這一類型的病患,常常無法承受因藥物引起的一些輕微的副作用,並經常需要醫生的再三保證。雖然目前恐慌症已有較先進的治療方法,但仍有二分之一的病患未曾接受過專科醫師的診斷和治療,或者被診斷錯誤。這源由於病患去看的是開業醫師、一般內科醫師或急診醫師,而主訴則偏重在心悸、呼吸困難、胸痛、頭昏等身體症狀(SOMATIC COMPLAINTS),而這些症狀又與心肌梗塞等內科潛在的重大疾病類似,而誤導醫師診斷方向。
在一些病患中,當重要的人際關係發生變故時,如離婚、死亡、離家在外獨居等等,會使其病情加重或復發,由於恐慌症的反覆發生,結果使他們喪失應有的道德觀念,而變得氣餒、不知羞恥、沮喪等。患者由於經常跑急診室尋求幫助,或不斷的看醫生做檢查,而曠職、曠課,最後被解僱或退學。還有一部份患者害怕此一現象,係一尚未診斷出來而對生命有重大影響的疾病,如心臟病、抽搐等等,任憑醫師的再三保證及一系列的實驗室檢查,患者依然恐慌、焦慮、懷疑,而不相信他沒有重大疾病的解釋。
精神科疾病領中,處處都會見恐慌發作(PANIC ATTACK),它可以發生在焦慮症、情感型疾病(MOOD DISORDERS)、中毒及脫癮症等等,也可以在某些內科的疾病中出現。因此第一線醫生要考慮到與下列疾病做一鑑別診斷:
一、 內科疾病方面:
A. THYROID DYSFUNCTION (1) 甲狀腺機能抗進 (2) 甲狀腺機能不足
B. PARATHYROID DYSFUNCTION (1) 副甲狀腺機能抗進 (2) 副甲狀腺機能不足
C. ADERNAL DYSFUNCTION 嗜鉻細胞瘤(PHEOCHROMOCYTOMA)
D. VESTIBULAR DYSFUNCTION
E. SEIZURE DISORDER
F. C.N.S STIMULANT INTOXICATION(如咖啡因、安非他命等)
G. CARDIAC CONDITION 心律不整,二尖脫垂,SUPER VENTRICULAR TACHYCARDIA,急性心肌梗塞等。
H. 低血糖
二、 精神科方面:
A. OTHER ANXIETY DISORDER: 如:SOCIAL PHOBIA,SPECIFIC PHOBIA,OBSESSIVE COMPULSIVE DISORDER,POST-TRAUMATIC STRESS DISORDER及SEPARATION ANXIETY DISORDER。
B. SUBSTANCE-RELATED DISORDER
C. AFFECTIVE DISORDER
如果已經確認是恐慌症,則大量的實驗室試驗並無助益,當患者主訴有太多的身體症狀(SOMATIC COMPAINTS)時,要做一明確的診斷並非易事。仔細查詢病史和物理檢查,可以幫助醫師發現潛在的內科疾病,內科方面的檢查包括血液的常規檢查、電解質、血糖試驗、UREA、CREATININE、鈣、肝功能試驗、甲狀腺試驗、尿液常規試驗、心電圖等,經由這些試驗可以過濾出甲狀腺及副甲狀線疾病、低血糖及心臟病等等,如果懷疑有藥物濫用病史時,要做藥物監測試驗。臨床上視病情需要可以做進一步的檢查。胸痛及有其他心、肺危險因素時,要做心臟酵素及胸部X光檢查。若病患有持續性的心悸及心律不整等現象,需要做24HRS心電圖查出原因來。MVP可由心臟超音波幫助診斷。若過度呼吸而和併有器質性症狀時,應予胸部X光及肺功能檢查。有疑似神經症狀時,如軟弱無力、意識喪失、定向力損壞、嗅幻覺及其他症狀,而有顳葉癲癇、多發性硬化症、顱內腫瘤等可能時,應當仔細予以神經檢查或耳神經學檢查(OTONEUROLOGICAL EX.),或視需要而做EEG,CT或MRI予以確定。其他少見的疾病在此我們不再贅述。
雖然恐慌正為慢性而起伏不定(FLUCTUATION),但長期觀察,其預後還是很好,國外一項2~8年的調查中有30%~40%的病患預後良好,30%~50%仍有一些症狀存在,但可以維持正常生活及工作,僅有10%~20%的患者病情沒有改變,而其正常功能亦受到影響。
有關恐慌症的治療,由於醫藥科技的發達,目前已有多種先進而功效優良的藥物,再配合上COGNITIVE-BEHAVIORAL TREATMENT等,效果更為顯著,請和您的精神科專科醫師連絡,他們會給予您最恰當的治療。
[file:///_private/disc2_aftr.htm]
還是不懂耶~
