23歲的李強與15歲的小麗交往,雙方在兩情相悅情況下發生性行為。依據我國相關法律的規定,下列敘述何者正確?
(A)雙方兩情相悅無涉法律責任
(B)李強觸犯刑法妨害性自主罪
(C)李強無刑事責任但須負民事賠償
(D)李強須負刑責但屬告訴乃論犯行
答案:登入後查看
統計: A(63), B(936), C(30), D(260), E(0) #350542
統計: A(63), B(936), C(30), D(260), E(0) #350542
詳解 (共 8 筆)
#385919
D 屬"非告訴乃論"之罪: 此意則是指任何的犯罪事實一但經檢察官或是司法警察知悉後,即必定會依刑事訴訟法之規定予以開庭偵辦調查,並逕而決定起訴與否,告訴人不得聲明撤回告訴。檢警若是知悉而不偵辦,將會夠成刑法第一百二十七條之瀆職罪。
此例:依據刑法第二百二十七條之規定,甲男須處七年以下有期徒刑,縱使乙女是心甘情願並千萬拜託員警不要法辦她男友甲,檢警仍是須依職權偵查辦理後起訴。
此例:依據刑法第二百二十七條之規定,甲男須處七年以下有期徒刑,縱使乙女是心甘情願並千萬拜託員警不要法辦她男友甲,檢警仍是須依職權偵查辦理後起訴。
16
13
#651496
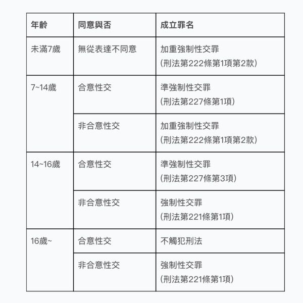
刑法妨害性自主罪章,可略分為:違反意願 vs. 未違反意願
(一)刑法第221條規定:「對於男女以強暴、脅迫、恐嚇、催眠術或其他違反其意願之方法而為性交者,處三年以上十年以下有期徒刑。」
本條為違反意願之型態。
(二)刑法第227條規定:「對於未滿十四歲之男女為性交者,處三年以上十年以下有期徒刑(第1項)。對於十四歲以上未滿十六歲之男女為性交者,處七年以下有期徒刑(第2項)。」
本條為非違反意願之型態。即使兩情相悅,只要有任何一方未達「年齡」,他方仍屬犯罪行為。
(三)兩小無猜,情有可原?
刑法第227條之1規定:「十八歲以下之人犯前條之罪者,減輕或免除其刑。」
(一)刑法第221條規定:「對於男女以強暴、脅迫、恐嚇、催眠術或其他違反其意願之方法而為性交者,處三年以上十年以下有期徒刑。」
本條為違反意願之型態。
(二)刑法第227條規定:「對於未滿十四歲之男女為性交者,處三年以上十年以下有期徒刑(第1項)。對於十四歲以上未滿十六歲之男女為性交者,處七年以下有期徒刑(第2項)。」
本條為非違反意願之型態。即使兩情相悅,只要有任何一方未達「年齡」,他方仍屬犯罪行為。
(三)兩小無猜,情有可原?
刑法第227條之1規定:「十八歲以下之人犯前條之罪者,減輕或免除其刑。」
14
0
#451673
keyword is 16 years old.
4
0
#386262
感謝樓上!!
1
0
#382612
妨礙性自主有點怪,不是兒少法?
0
0
#6409631
23歲的李強與15歲的小嫚交往,雙方在兩情相悅情況下發生性行為。依據我國相關法律的規定,下列敘述何者正確?
(B) 李強觸犯刑法妨害性自主罪→○(妨害性自主罪中的準強制性交罪─刑法第227條第3項)
(D) 李強須負刑責但屬非告訴乃論犯行(除非李強未滿18歲才是告訴乃論)
※補充
中華民國刑法
修正日期:民國 112 年 05 月 31 日
第 十六 章 妨害性自主罪
第 227 條(準強制性交及猥褻罪)
對於未滿十四歲之男女為性交者,處三年以上十年以下有期徒刑。
對於未滿十四歲之男女為猥褻之行為者,處六月以上五年以下有期徒刑。
對於十四歲以上未滿十六歲之男女為性交者,處七年以下有期徒刑。
對於十四歲以上未滿十六歲之男女為猥褻之行為者,處三年以下有期徒刑。
第一項、第三項之未遂犯罰之。
第 227-1 條(兩小無猜條款)
十八歲以下之人犯前條之罪者,減輕或免除其刑。
第 229-1 條
對配偶犯第二百二十一條、第二百二十四條之罪者,或未滿十八歲之人犯第二百二十七條之罪者,須告訴乃論。

類題
13.根據兒童及少年性交易防制條例第二十四條(現為兒童及少年性剝削防制條例第三十三條)之規定,以強暴、脅迫、恐嚇、監控、藥劑、催眠術或其他違反本人意願之方法,使未滿十八歲之人為性交易(現為有對價之性交或猥褻行為)者,應處以何種徒刑?
(A) 三年以下有期徒刑
(B) 三年以上有期徒刑
(C) 五年以上有期徒刑
(D) 七年以上有期徒刑
初等/五等/佐級◆公民-95年 - 95 初等考試_一般行政:公民#3779
答案:D
難度:適中
24.25歲的阿超與17歲的小珍從事性交易,有關阿超的行為,下列敘述何者正確?
(A) 只要是小珍同意,阿超就不成立犯罪
(B) 阿超不知小珍的年齡,則不成立犯罪
(C) 阿超觸犯刑法的對未成年人為性交罪
(D) 阿超觸犯兒童及少年性交易防制條例(現為兒童及少年性剝削防制條例)
初等/五等/佐級◆公民-98年 - 98 海岸巡防特種考試_五等_海洋巡護:公民#3773
答案:D
難度:適中
4.十七歲之小花與十五歲之小明,均未結婚,因兩情相悅而雙方自願發生性關係。請問下列敘述何者正確?
(A) 小花犯罪,小明不犯罪,但須告訴乃論(小花未滿十八)
(B) 小明犯罪,小花不犯罪,但須告訴乃論
(C) 兩人均犯罪,但均須告訴乃論
(D) 兩人均不犯罪
公民-無年度 - 100地特公民考猜2#6782
答案:A
難度:困難
21.19歲就讀大學的大明和16歲就讀高中的女友小芳交往,半年後因兩情相悅進而發生性交的行為。依上述內容判斷,下列何項敘述正確?
(A) 雙方均不成立犯罪(均滿16歲、兩情相悅)
(B) 大明成立加重強制性交罪
(C) 大明成立對未成年人為性交罪
(D) 由當地性侵害防治中心認定是否成立性侵害犯罪
初等/五等/佐級◆公民-100年 - 100 鐵路特種考試_佐級_各類科:公民#6103
答案:A
難度:適中
22.阿輝性喜漁色,分別與一名 23 歲及一名 17 歲女子性交易,遭警方查獲。阿輝與上述兩名女子的性交易行為,依序違反下列何項法律?
(A) 社會秩序維護法、刑法
(B) 刑法、社會秩序維護法
(C) 刑法、兒童及少年性交易防制條例(現為兒童及少年性剝削防制條例)
(D) 社會秩序維護法、兒童及少年性交易防制條例(現為兒童及少年性剝削防制條例)
初等/五等/佐級◆公民-103年 - 103 鐵路特種考試_佐級_材料管理、運輸營業、場站調車:公民#16669
答案:D
難度:簡單
22.同為 15 歲的阿明與阿嬌兩人是國中同學兼男女朋友,一次單獨出遊時發生性關係。下列敘述,何者正確?
(A) 因兩人是自願發生性行為,沒有加害者與受害者,不屬違法行為
(B) 基於保護女性,檢察官可單獨對阿明主動提起公訴
(C) 因兩人為男女朋友關係情投意合,且無金錢交易,故無違法
(D) 因兩人皆未滿 16 歲,雙方家長皆可對彼此提出妨害性自主的告訴
初等/五等/佐級◆公民-104年 - 104 地方政府特種考試_五等_一般行政:公民#35541
答案:D
難度:非常簡單
22.15 歲的小芬交友複雜,除與 15 歲的小強交往外,又與 19 歲的阿富交往,小芬分別與兩人都發生性行為,小芬父母得知後憤而報警。依我國相關法令規定,下列關於本案的分析敘述,何者正確?
(A) 小芬、小強、阿富三人都觸犯準強制性交罪
(B) 因三人皆未滿 20 歲,依法都可減輕或免除其刑
(C) 依據刑法規定,18 歲以上才具有性自主權
(D) 小強與阿富的父母也能以準強制性交罪對小芬提告
初等/五等/佐級◆公民-107年 - 107 司法、海岸巡防特種考試_五等_各類科、各科別:公民#71362
答案:A
難度:適中
0
0
#383204
想請問答案D是不是也可以??
0
0