25 依公共危險物品及可燃性高壓氣體製造儲存處理場所設置標準暨安全管理辦法,有關六類公
共危險物品之販賣場所及其位置、構造及設備等規定,下列敘述何者正確?
(A)第一種販賣場所內設六類公共危險物品調配室者,其樓地板面積應在 10 m2 以上,15 m2 以下
(B)第一種販賣場所之窗戶及出入口應設置 30 分鐘以上防火時效之防火門窗
(C)第一種販賣場所係指販賣裝於容器之六類公共危險物品,其數量未達管制量 40 倍之場所
(D)第二種販賣場所之出入口應設置 30 分鐘以上防火時效之防火門。但有延燒之虞者,應設置 1 小時以上防火時效之常時開啟式防火門
答案:登入後查看
統計: A(118), B(1441), C(236), D(630), E(0) #2933543
統計: A(118), B(1441), C(236), D(630), E(0) #2933543
詳解 (共 5 筆)
#5805453
(A) 第一種樓地板面積應在 10~15 m2 6~10m2
(C) 第一種指販賣數量未達管制量 40 倍之場所 15倍,一種~15倍,二種15~40倍
(D) ...1 小時時效常開式防火門常閉式
平時有大量人通行才會設常開式,如飯店、商場、醫院
--
--
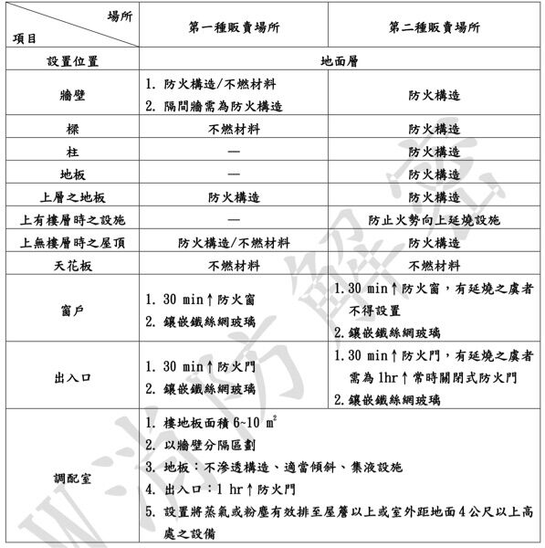
一、販賣場所:
(一)第一種販賣場所:販賣裝於容器之六類物品,其數量未達管制量十五倍之場所。
(二)第二種販賣場所:販賣裝於容器之六類物品,其數量達管制量十五倍以上,未達四十倍之場所。
第一種販賣場所之位置、構造及設備,應符合下列規定:
一、應設於建築物之地面層。
三、其使用建築物之部分,應符合下列規定:
(一)牆壁應為防火構造或以不燃材料建造。但與建築物其他使用部分之隔間牆,應為防火構造。
(二)樑及天花板應以不燃材料建造。
(三)上層之地板應為防火構造;其上無樓層者,屋頂應為防火構造或以不燃材料建造。
(四)窗戶及出入口應設置三十分鐘以上防火時效之防火門窗。
(五)窗戶及出入口裝有玻璃時,應為鑲嵌鐵絲網玻璃或具有同等以上防護性能者。
四、內設六類物品調配室者,應符合下列規定:
(一)樓地板面積應在6~10m2
(二)應以牆壁分隔區劃。
(三)地板應為不滲透構造,並設置適當傾斜度及集液設施。
(四)出入口應設置一小時以上防火時效之防火門。
(五)有積存可燃性蒸氣或可燃性粉塵之虞者,應設置將蒸氣或粉塵有效排至屋簷以上或室外距地面四公尺以上高處之設備。
第二種販賣場所之位置、構造及設備,除準用前條第一款、第二款、第三款第五目及第四款規定外,其使用建築物之部分,並應符合下列規定:
一、牆壁、樑、柱及地板應為防火構造。設有天花板者,應以不燃材料建造。
二、上層之地板應為防火構造,並設有防止火勢向上延燒之設施;其上無樓層者,屋頂應為防火構造。
三、窗戶應設置三十分鐘以上防火時效之防火窗。但有延燒之虞者,不得設置。
四、出入口應設置三十分鐘以上防火時效之防火門。但有延燒之虞者,應設置一小時以上防火時效之常時關閉式防火門。
33
0
#5683398
依公共危險物品及可燃性高壓氣體製造儲存處理場所設置標準暨安全管理辦法,有關六類公 共危險物品之販賣場所及其位置、構造及設備等規定,下列敘述何者正確?
(A) 第一種販賣場所內設六類公共危險物品調配室者,其樓地板面積應在 10 m2 以上,15 m2 以下
(B) 第一種販賣場所之窗戶及出入口應設置 30 分鐘以上防火時效之防火門窗
(C) 第一種販賣場所係指販賣裝於容器之六類公共危險物品,其數量未達管制量 40 倍之場所
(D) 第二種販賣場所之出入口應設置 30 分鐘以上防火時效之防火門。但有延燒之虞者,應設置 1 小時以上防火時效之常時開啟式防火門
危險物品管理辦法第17條
危險物品管理辦法第17條
第1種販賣場所之位置、構造及設備,應符合下列規定:
- 應設於建築物之地面層。
- 應在明顯處所,標示有關消防之必要事項。
- 其使用建築物之部分,應符合下列規定:
- 牆壁應為防火構造或以不燃材料建造。但與建築物其他使用部分之隔間牆,應為防火構造。
- 樑及天花板應以不燃材料建造。
- 上層之地板應為防火構造;其上無樓層者,屋頂應為防火構造或以不燃材料建造。
- 窗戶及出入口應設置30分鐘以上防火時效之防火門窗。(B)
- 窗戶及出入口裝有玻璃時,應為鑲嵌鐵絲網玻璃或具有同等以上防護性能者。
- 內設六類物品調配室者,應符合下列規定:
- 樓地板面積應在6平方公尺以上,10平方公尺以下。 (A)
- 應以牆壁分隔區劃。
- 地板應為不滲透構造,並設置適當傾斜度及集液設施。
- 出入口應設置1小時以上防火時效之防火門。
- 有積存可燃性蒸氣或可燃性粉塵之虞者,應設置將蒸氣或粉塵有效排至屋簷以上或室外距地面4公尺以上高處之設備。
- 第 2 種販賣場所 危險物品管理辦法 第 18 條 重要程度 ☆☆☆☆☆
危險物品管理辦法第18條
第 2 種販賣場所之位置、構造及設備,除準用前條第 1 款、第 2 款、第 3 款第 5 目及第 4 款規定外,其使用建築物之部分,並應符合下列規定:
- 牆壁、樑、柱及地板應為防火構造。設有天花板者,應以不燃材料建造。
- 上層之地板應為防火構造,並設有防止火勢向上延燒之設施;其上無樓層者,屋頂應為防火構造。
- 窗戶應設置 30 分鐘以上防火時效之防火窗。但有延燒之虞者,不得設置。
- 出入口應設置 30 分鐘以上防火時效之防火門。但有延燒之虞者,應設置 1 小時以上防火時效之常時關閉式防火門。(D)
- 危險物品管理辦法第 7 條
- 公共危險物品處理場所,指下列場所:
- 販賣場所:
- 第一種販賣場所:販賣裝於容器之六類物品,其數量未達管制量 15 倍之場所。(C)
- 販賣場所:
- 公共危險物品處理場所,指下列場所:
13
1
#5509449
這題的D選項有小陷阱
公危第18條:
三、第二種販賣場所之出入口應設置 30 分鐘以上防火時效之防火門。
但有延燒之虞者,應設置 1 小時以上防火時效之常時開啟式防火門。(關閉式)
10
1
#7327955

1
0