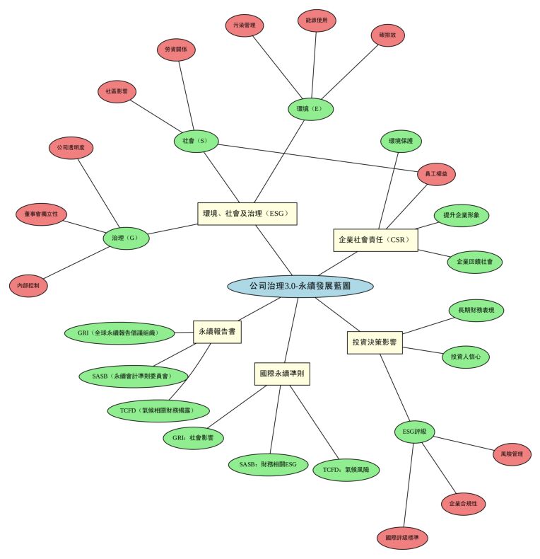
27.我國金融監督管理委員會於 2020 年 8 月公告公司治理 3.0-永續發展藍圖,下列描述何者錯誤?
(A)參考國際準則規範(永續會計準則委員會 SASB)來強化永續報告書揭露
(B)依據 GRI 準則編製之 CSR 報告書,因其目標對象係針對所有利害關係人,揭露內容皆與 ESG 議題相關,已足夠判斷未來可能影響公司財務、甚至股價之 ESG 相關資訊,有利於投資人作為投資決策參考
(C)強化上市櫃公司 ESG 資訊揭露參考國際準則(氣候相關財務揭露規範 TCFD),以此規範強化永續報告書揭露
(D)國際投資人及產業鏈日益重視 ESG 相關議題,實有必要擴大上市櫃公司編製 CSR 報告書之範圍,因此考量 國際氣候相關財務揭露規範(TCFD),讓企業正視並有效評估其可能風險
答案:登入後查看
統計: A(470), B(3893), C(334), D(430), E(0) #3399084
統計: A(470), B(3893), C(334), D(430), E(0) #3399084
詳解 (共 2 筆)
#6334497
猜題突破口(僅供參考):
ㅤㅤ
如果這題的觀念不熟或沒有讀過相關內容,可以運用「關鍵詞矛盾性」和「過度絕對化」來進行有效猜題。這題的突破關鍵在於 (B) 選項的「已足夠」 這個詞,這類詞通常是猜題時的警訊。
突破關鍵:避免「過度絕對化」的選項
考試題目中的錯誤選項,往往會使用一些過度絕對的描述,例如:
- 「已足夠」
- 「完全」
- 「一定」
- 「唯一」
- 「全部」
在 (B) 選項中,關鍵問題在於:
「已足夠 判斷未來可能影響公司財務、甚至股價之 ESG 相關資訊,有利於投資人作為投資決策參考。」
這句話的問題在於:
- CSR 報告書確實很重要,但「已足夠」這個詞過於絕對。
現實中,投資人需要更多元的 ESG 評估工具,例如 SASB 或 TCFD,才能更完整地評估 ESG 對財務的影響。 - ESG 資訊的揭露方式不同,不能只靠 GRI。
GRI 著重於「企業社會責任」的廣泛揭露,但對於財務相關影響的揭露,仍需參考 SASB 或 TCFD。
這類「過度強調單一觀點」的選項,往往是錯誤的,這就是一個有效猜題的技巧。
如何應用這個技巧?
- 找出選項中的「絕對性詞語」,例如:「已足夠」、「唯一」、「完全」、「必然」等。
- 檢查這些詞語是否讓選項變得過度極端或無法成立。
- 如果某選項有這類詞語,通常可以懷疑它是錯誤選項。
這樣,即使沒有讀過「公司治理3.0-永續發展藍圖」,依然能夠提高猜對的機率!
心智圖表:
ㅤㅤ

87
0