29. 自來水用戶因接用自來水所裝設之進水管使用他人土地,對於管線埋設位置有所爭議時,用戶得報請公所調解委員會進行調解,若調解不成立時,依自來水法規定,應於接到調解不成立證明書後幾日內向司法機關訴請處理?
(A)10日
(B)20日
(C)30日
(D)40日
答案:登入後查看
統計: A(135), B(70), C(1300), D(3), E(0) #2877323
統計: A(135), B(70), C(1300), D(3), E(0) #2877323
詳解 (共 3 筆)
#6237329
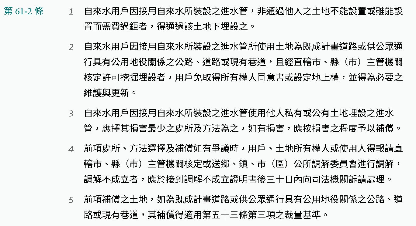
前項處所、方法選擇及補償如有爭議時,用戶、土地所有權人或使用人得報請直轄市、縣(市)主管機關核定或送鄉、鎮、市(區)公所調解委員會進行調解,調解不成立者,應於接到調解不成立證明書後三十日內向司法機關訴請處理。
5
0
#7272468

1
0