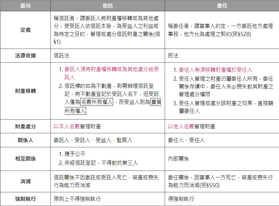
308 委託人將財產權移轉予受託人,使依委託人意旨,為受益人利益管理或處分財產之
法律關係為下列何者?
(A)委任
(B)信託
(C)寄託
(D)讓與擔保
答案:登入後查看
統計: A(444), B(3088), C(42), D(25), E(0) #2955887
統計: A(444), B(3088), C(42), D(25), E(0) #2955887
詳解 (共 3 筆)
#6011103

6
0