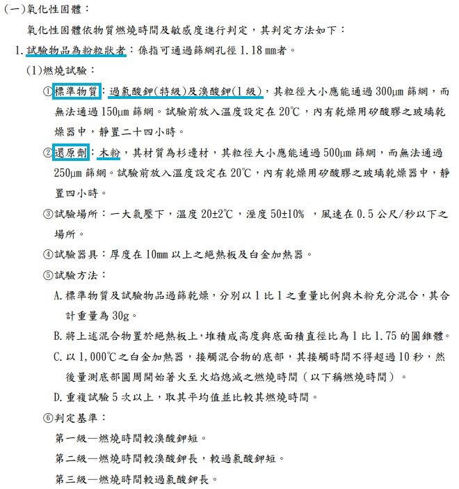
31 依公共危險物品試驗方法及判定基準規定,試驗品為粉粒狀者,進行氧化性固體判定,試驗方式之標準物質或還原劑,下列何者錯誤?
(A)燃燒試驗之標準物質:過氯酸鉀(特級)及氯酸鉀(1 級)
(B)燃燒試驗之還原劑:木粉
(C)落錘試驗之標準物質:硝酸鉀(特級)及氯酸鉀(1 級)
(D)落錘試驗之還原劑:紅磷(1 級)
答案:登入後查看
統計: A(65), B(39), C(39), D(41), E(0) #3454307
統計: A(65), B(39), C(39), D(41), E(0) #3454307
詳解 (共 1 筆)
#6591716


6
0