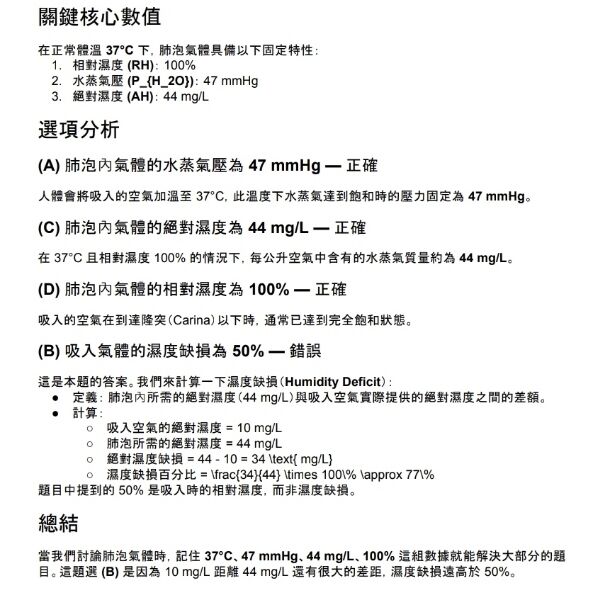
33.室溫(22℃)時空氣的相對濕度為50%、絕對濕度為10 mg/L,吸入體內後,下列敘述何者錯誤?
(A)肺泡內氣體的水蒸氣壓為47 mm Hg
(B)吸入氣體的濕度缺損為50%
(C)肺泡內氣體的絕對濕度為44 mg/L
(D)肺泡內氣體的相對濕度為100%
答案:登入後查看
統計: A(30), B(333), C(18), D(42), E(0) #2971577
統計: A(30), B(333), C(18), D(42), E(0) #2971577
