阿摩線上測驗 登入

試題詳解

試卷:106年 - 臺北市106學年度公立國民小學教師聯合甄選初試專門類科知能試題-輔導科#62534 | 科目:教甄◆諮商輔導專業

試卷資訊

試卷名稱:106年 - 臺北市106學年度公立國民小學教師聯合甄選初試專門類科知能試題-輔導科#62534

年份:106年

科目:教甄◆諮商輔導專業

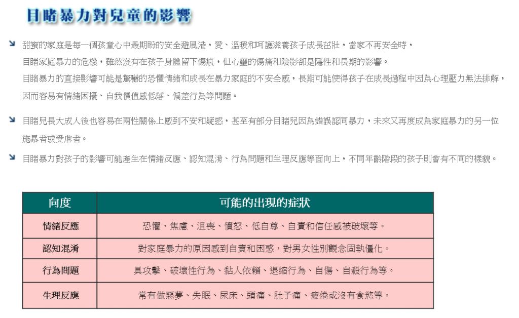
34兒童長期目睹暴力可能呈現哪一些行為或心理適應問題? 甲、呈現自我放棄的行為和心理適應問題 乙、呈現容易感覺到被拋棄、缺乏與人建立親密關係 丙、呈現發展遲滯或退化的現象 丁、呈現運用暴力解決問題的人際因應策略
(A)甲、乙、丙
(B)乙、丙、丁
(C)甲、丙、丁
(D)甲、乙、丁
正確答案:登入後查看

詳解 (共 3 筆)

推薦的詳解#2485320
未解鎖
根據國內外研究指出,目睹婚暴兒童會產生認...
(共 786 字,隱藏中)
前往觀看
12
0
推薦的詳解#2533763
未解鎖
丙、呈現發展遲滯或退化的現象 ~是生理層...
(共 23 字,隱藏中)
前往觀看
12
1
推薦的詳解#2456226
未解鎖
根據國內外研究指出,目睹婚暴兒童會產生認...
(共 513 字,隱藏中)
前往觀看
10
0

私人筆記 (共 1 筆)

私人筆記#3078241
未解鎖
根據國內外研究指出,目睹婚暴兒童會產生認...
(共 555 字,隱藏中)
前往觀看
1
0